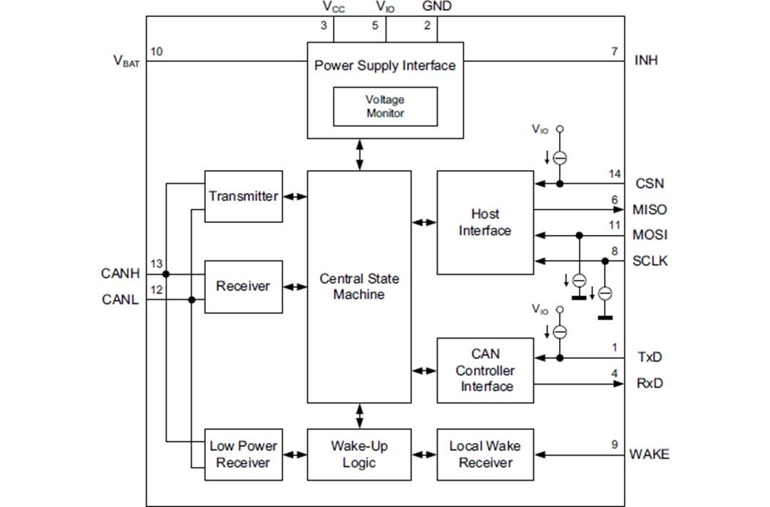
TLT9255WLC的SPI接口控制内部状态机生成的唤醒消息和状态消息的设置。大多数功能(包括唤醒功能、INH输出控制、模式控制和欠压控制)均可通过SPI进行配置。借助这些功能,可以非常灵活地将TLT9255WLC用于不同应用中。
两种标准功率模式(正常工作模式和仅接收模式)和两种低功耗模式(睡眠模式和待机模式)根据所需功能提供最低电流消耗。
睡眠模式下,TLT9255WLC可以检测HS CAN上的唤醒模式 (WUP),然后相应更改工作模式;即使在整个温度范围内,静态电流低于26µA也是如此。
在选择性唤醒子模式下,TLT9255WLC监控HS CAN总线上的CAN消息。如果TLT9255W检测到匹配的唤醒框架,则会触发模式变化。TLT9255WLC监控高达29位以及高达64位宽数据的唤醒标识符。内部协议处理器统计所有总线错误。SPI向微控制器指示故障、误差计数器过流和同步故障。
独特的电源管理允许应用在没有电池电源VBAT连接的情况下使用TLS9255WLC。在这种情况下,TLT9255WLC通过VCC引脚供电。VIO电压基准支持3.3V和5.0V供电微控制器。
英飞凌科技TLT9255WLC采用微型无引线TSON-14封装,采用引线端头检测 (LTI) 设计,可提供自动光学检测 (AOI) 功能。
特性
- 完全符合ISO 11898-2 (2016)
- 英飞凌汽车质量
- 符合AEC-Q100 0级标准(TA: -40°C至+150°C)高温任务配置文件认证
- HS CAN标准数据速率高达1MB/s
- CAN FD数据速率高达5MB/s
- 具有宽共模范围,实现了高电磁抗扰度 (EMI)
- 超低电磁辐射 (EME)
- 出色的ESD可靠性,±10kV,符合IEC 61000-4-2标准
- VCC和VBAT引脚上的独立电源概念
- 故障安全特性
- TxD超时
- 过热关断
- 过热警告
- VCC和VIO电源的扩展电源范围
- CAN对地、电池和VCC短路保护
- 过温保护
- 高级总线偏置,符合ISO 11898-2 (2016) 标准
- 总线唤醒模式 (WUP) 功能,滤波器时间经过优化(0.5µs至1.8µs),适合全球OEM使用
- 所有低功耗模式下唤醒模式 (WUP) 检测
- 唤醒框架 (WUF) 检测,符合ISO 11898-2 (2016) 标准
- 唤醒框架检测,具有CAN FD容限功能
- 本地唤醒输入
- SPI时钟频率高达4MHz
- 绿色产品(符合RoHS指令)
应用
- 汽车动力传动系和变速箱应用
- 汽车和工业应用中的HS CAN网络
框图
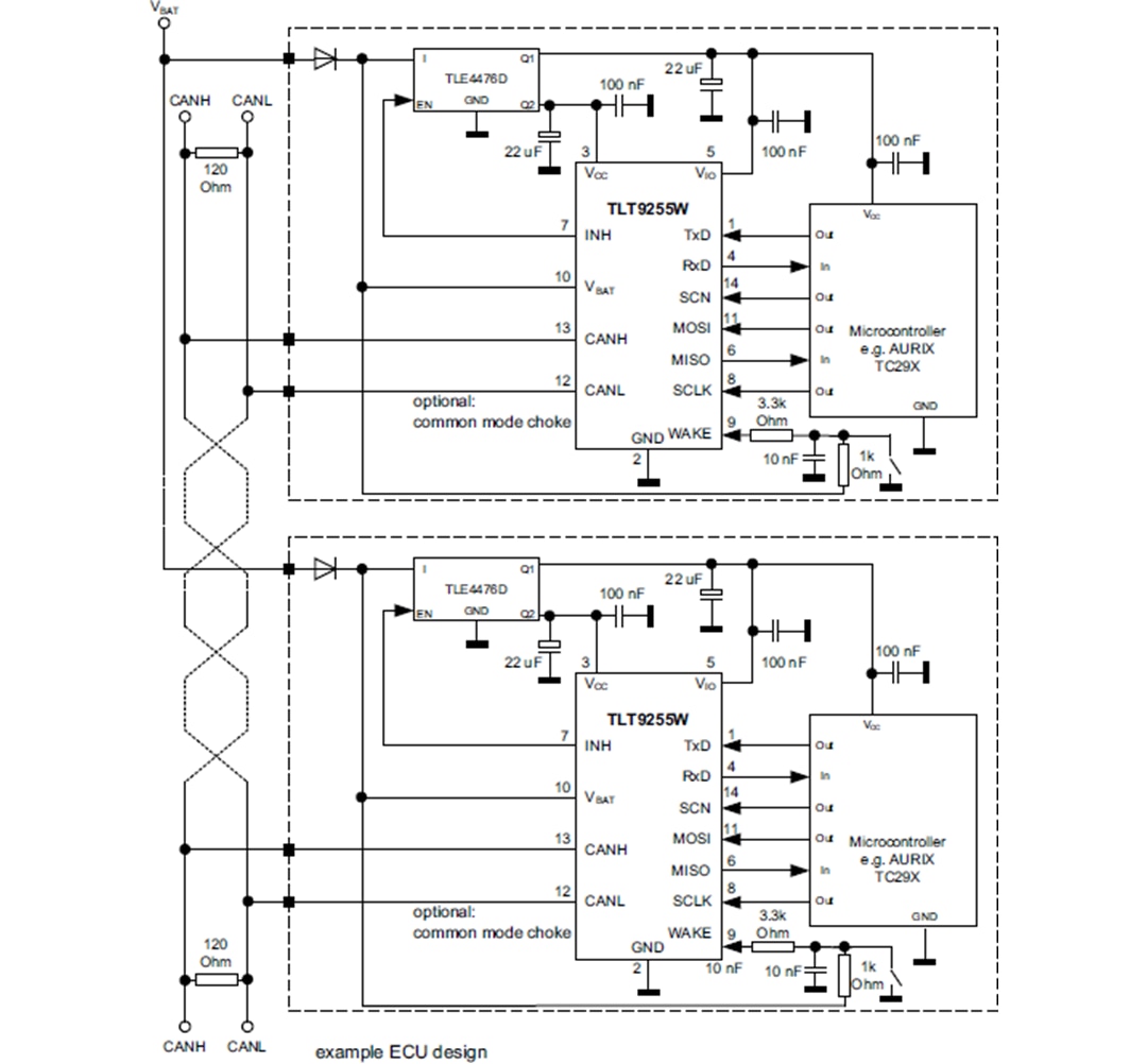
典型应用电路
封装外形
发布日期: 2020-08-18
| 更新日期: 2024-11-15

