通过PMBus实现的高速通信允许系统设计人员完全或部分完全禁用下行子系统。它具有各种系统保护功能,可实现安全运行,并根据事件的严重程度提供各种保护响应,包括闩锁、复位、系统关断和重试。英飞凌科技 XDP710热插拔控制器适合用于配电系统、网络路由器和交换机、24V至48V工业系统以及智能电子保险丝应用。
特性
- 全面的系统保护和管理
- 可编程和预设FET有源SOA保护
- 兼容英飞凌的OptiMOSTM、线性FET以及采用电阻器搭接的外部FET选择选项
- 实时系统测量,具有高精度
- 高级闭环SOA控制和全数字工作模式
- 动态灵活性和可编程性
- 用于外部N沟道MOSFET的集成栅极驱动器与充电泵
- 电能监测和报告
- 可靠的模拟内核,具有PMBus电源遥测功能
- 可编程输入和输出OV与UV保护
- 数字配置可减少外部元件数量
- 模拟辅助数字模式,支持传统系统
- 支持外部温度传感器和OT保护
- NVM中多种SOA配置文件可缩短设计时间
- 输入瞬态和MOSFET SOA保护支持使用更小FET
应用
- AI、ML或GPU加速器卡
- 网络路由器和交换机
- 智能电子保险丝
- 配电系统
- 服务器和数据中心
- 24V至48V工业系统
规范
- 输入电压范围:5.5V至80V
- 额定瞬态电压高达100V,持续500ms
- PMBus接口
- 29引脚 (6mm x 6mm) VQFN封装
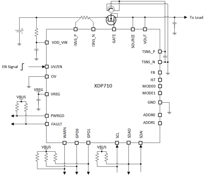
框图
典型应用图
发布日期: 2022-11-17
| 更新日期: 2024-01-22

