XDPL8210的数字核心及其先进的控制算法提供了多种工作模式,如QRM1、DCM或有源突发模式 (ABM)。此外,XDPL8210包含增强功率因数校正 (PFC) 功能,可部分抵消输入电容对功率因数和谐波失真的影响。借助有源突发模式控制方案,显著扩展了调光范围并可与线路频率同步。该模式可避免闪烁等影响,同时降低噪声。输出电流、调光曲线和保护特性等操作参数可通过数字方式配置。
特性
- 单级反激式控制器,带功率因数校正 (PFC) 功能
- 一次侧稳压恒流 (CC) 输出,具有高精度
- 支持90Vrms至305Vrms通用交流输入和127V至432V直流输入
- 支持宽LED负载电压范围(高达最低LED负载电压的4倍)
- 出色的线路和负载调节(通常在+/-2%范围内)
- 高功率质量(典型功率因数 (PF) 高达0.99,总谐波失真 (THD) < 10%)
- 准谐振模式效率高,在高输出功率时切换到谷1准谐振模式 (QRM1),在中等输出功率时切换到
- 频率控制断续传导模式 (DCM)
- 调光至关闭操作(典型待机功耗低至60mW)
- 专用PWM输入引脚,用于通过微控制器或符合IEC60929标准的无变压器隔离式0V至10V调光电路(基于CDM10VD)进行调光控制
- 调暗至1%
- 限制功率 (LP) 模式
- 输入过压和欠压 (Brown-in/Brown-out) 保护,具有可配置阈值,用于输出开/关
- 掉电时最大限度降低功耗,以更好地保护主要元件,防止出现过热和饱和
- 自适应输出过压保护,符合UL1310标准(2类),适用于54V LED驱动器设计。
- 输出和VCC欠压保护
- 可配置的调光参数,例如调光曲线(线性/二次)、最小电流、调光至关闭选项(启用/禁用)
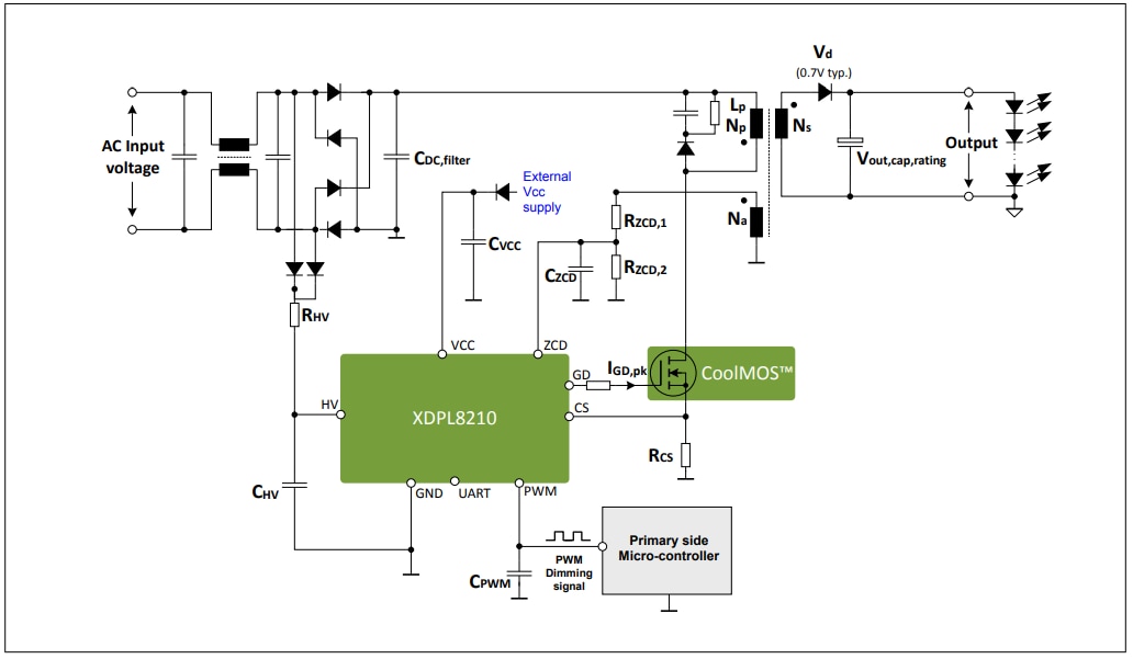
框图
Additional Resource
发布日期: 2019-05-28
| 更新日期: 2024-01-12

