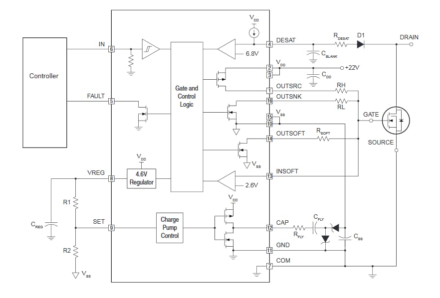
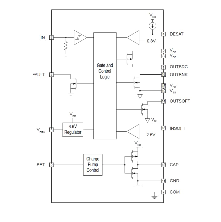
去饱和检测电路通过检测SiC MOSFET的过流状况并启动软关断来防止潜在的dV/dt破坏事件。逻辑输入与TTL和CMOS兼容;即使在负栅极驱动偏置电压情况下,该输入也无需进行电平移位。保护特性包括UVLO和热关断检测。
IX4351NE采用散热增强型16引脚功率SOIC封装,额定工作温度范围为-40°C至+125°C。
特性
- 独立的9A源端和接收端输出
- 工作电压范围:-10V至+25V
- 内部负电荷泵稳压器,用于可选的负栅极驱动偏置
- 去饱和检测,带软关断接收端驱动器
- TTL和CMOS兼容输入
- 欠压闭锁 (UVLO)
- 热关断
- 开漏输出故障指示
应用
- 驱动SiC MOSFET和IGBT
- 车载充电器和直流充电桩
- 工业逆变器
- PFC、交流/直流和直流/直流转换器
框图
典型应用电路
发布日期: 2019-11-20
| 更新日期: 2023-12-12

