IXYS IX4352NE 9A低侧SiC MOSFET和IGBT驱动器
IXYS IX4352NE 9A低侧SiC MOSFET和IGBT栅极驱动器设计用于驱动SiC MOSFET和大功率IGBT,具有独立的9A拉、灌电流输出,可实现定制导通和关断定时,同时最大限度地降低开关损耗。内部负电荷稳压器提供用户可选的负栅极驱动偏置,以提高dV/dt抗扰度和更快关断。去饱和检测电路可检测SiC MOSFET过流情况,并启动软关断,防止潜在的破坏性dV/dt事件。IN非反相逻辑输入与TTL和CMOS兼容,内部电平转换器提供必要的偏置,以适应负栅极驱动偏置电压。保护还包括欠压闭锁(UVLO)检测和热关断。开漏故障输出向微控制器发出故障状态信号。XYS IX4352NE模块采用散热增强型16引脚窄体SOIC封装。特性
- 独立的9A峰值拉、灌电流输出
- 工作电压范围:VDD-VSS 达35V
- 内部电荷泵稳压器,用于可选的负栅极驱动偏置
- TTL和CMOS兼容输入
- 去饱和检测,带软关断接收器驱动器
- UVLO
- 热关断
- 开漏输出故障指示
应用
- 板载充电器
- DC-DC转换器
- 电动汽车充电站
- 电机控制器
- 电源逆变器
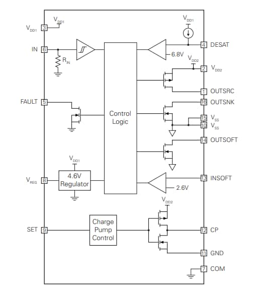
功能框图
视频
发布日期: 2024-03-07
| 更新日期: 2024-09-20
