特性
- 分别输出9A峰值源和灌电流
- 符合 AEC-Q100
- VDD - VSS工作电压范围高达35V
- ±2kV人体模型(HBM)ESD等级2
- 内部充电泵稳压器用于可选负栅极驱动器偏置
- 欠饱和检测,软关闭灌电流驱动器
- TTL和CMOS兼容输入
- 欠压闭锁(UVLO)
- 热关闭
- 开漏输出故障指示
- 工作温度范围:-40 °C至125 °C
应用
- 板载充电器
- DC-DC转换器
- 电动汽车充电站
- 电机控制器
- 电源逆变器
视频
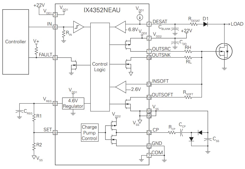
典型应用电路图
机械图
发布日期: 2025-08-28
| 更新日期: 2025-12-19

