LS05006VPQ33过压保护器件具有高达600mA的大电流能力,适用于通过VCONN电源的CC1/CC2过压保护FET。该器件还具有1.3W最大功耗、-40°C至150°C结温范围以及±2000V ESD(人体模型 (HBM))。LS05006VPQ33保护器件符合RoHS指令,不含铅,采用QFN3x3_20L封装。该器件用于USB Type-C™器件、笔记本电脑、显示器、工业PC、扩展坞、销售点和台式电脑。
特性
- 4通道(CCxI和SBUxI)过压保护,具有24V耐压开关和IEC 61000-4-2 ESD保护
- 最大功耗:1.3W
- ±2000V ESD、HBM
- QFN3x3_20L紧凑型封装
- 结温范围:-40°C至+150°C
- 无铅
- 符合RoHS指令
应用
- USB Type-C器件
- 笔记本电脑
- 显示器
- 工业电脑
- 智能手机
- 扩展坞
- 销售点终端
- 台式电脑
视频
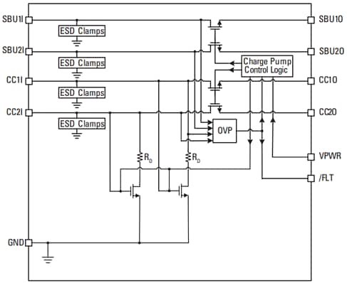
功能框图
应用电路图
发布日期: 2023-05-08
| 更新日期: 2025-07-16

