MACOM CMPA0530002S-AMP1应用电路

Wolfspeed CMPA0530002S-AMP1应用电路是一款预装有CMPA0530002S GaN HEMT的测试板。CMPA0530002S GaN HEMT是一款出色的氮化镓 (GaN) 高电子迁移率晶体管 (HEMT),专门设计用于实现高效率、高增益和高带宽能力。该应用电路开发用于轻松评估CMPA0530002S GaN HEMT。

特性

  • Test board with CMPA0530002S GaN HEMT installed
  • Designed for high efficiency, high gain, and wide bandwidth capabilities
  • Facilitate evaluation of CMPA0530002S GaN HEMT

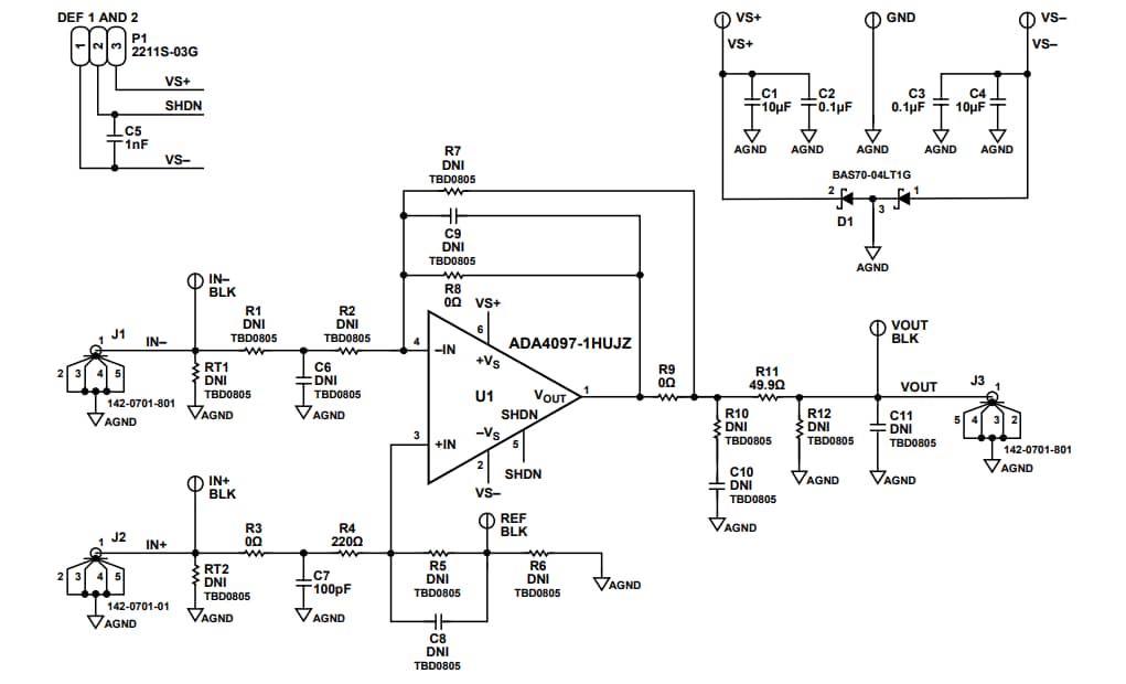
示意图

原理图 - MACOM CMPA0530002S-AMP1应用电路
发布日期: 2021-06-15 | 更新日期: 2024-01-22