特性
- 3相3线无中性线,340VAC至530VAC宽输入范围
- 效率高达97%
- 可选择水冷/强制风冷
- 内置CANBus、可选PMBus、MODBus-RTU和RS-484协议
- 可编程输出电压和恒流电平可
- 5年质保
- 有源电流共享高达4个单元 (40KW)
- 内置远程开关控制、辅助电源和报警信号
- 短路、过载、过压、过热和风扇故障保护
- 水冷型号可选冷却板 (HS-684)
应用
- 能源/电力系统自动化
- UV或激光二极管
- 电解系统
- 激光加工机器
- 刻录设备
- 射频
- 电动车充电站
规范
- 输出
- 55VDC至380VDC范围(出厂默认)
- 26.3A至131A电流(出厂默认)
- 电流范围:0至150A
- 最大额定功率范围:7200W至10000W
- 最大纹波和噪声范围:0.3Vp-p至1Vp-p
- 电压容差:±1.0%
- 线路/负载调节:±0.5%
- 设置/上升时间:3000ms(满在时100ms)
- 400VAC时典型保持时间:20ms(满载)或25ms(75%负载)
- 温度范围
- 工作温度范围:-30°C至+70°C
- 储存温度范围:-40°C至+85°C
- 相对湿度,非冷凝
- 工作湿度:20%至90%
- 储存湿度:10%至95%
- 温度系数:±0.03%/°C
- 输入
- 电压范围:340VAC至530VAC
- 频率范围:47Hz至63Hz
- 典型功率因数:≥0.98
- 典型效率范围:94.5%至96.5%
- 典型交流电流范围
- 11.2A至15.7A(400VAC时)
- 9.5A至13A(480VAC时)
- 典型浪涌电流
- 40A(400VAC时)
- 65A(480VAC时)
- 峰值漏电流(530VAC时):<>
- 最小平均故障前时间 (MTBF)
- 281200小时,符合Telecordia SR-332 (Bellcore) 标准
- 28000小时,符合MIL-HDBK-217F标准(+25°C时)
- 尺寸(长x宽x高)
- 460mm x 211 mm x 83.5mm(强制风冷类型)
- 460mm x 216 mm x 83.5mm(水冷类型)
视频
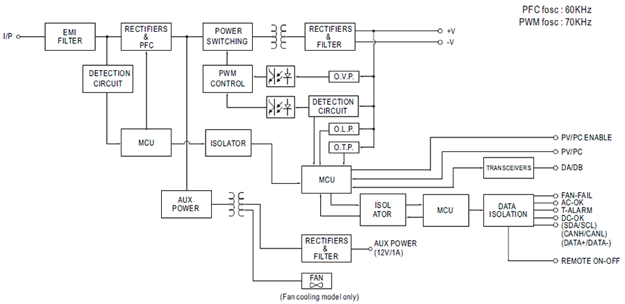
框图
发布日期: 2022-08-22
| 更新日期: 2026-03-05

