Microchip Technology ADM00860 230VAC LED驱动器评估板
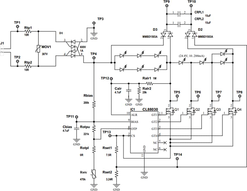
Microchip Technology ADM00860 230VAC LED驱动器评估板是一款用于CL88030顺序线性离线LED驱动器的演示平台和设计参考。ADM00860 LED驱动器评估板与230VAC LED负载板配合使用时,即构成面向LED照明应用的完整解决方案,它直接由230VAC线路供电,并基于Microchip Technology CL88030顺序线性LED驱动器。该应用无需采用磁性或传统开关技术即可实现高效运行,是一套灵活的解决方案,支持用户设计和测试自己的LED负载。由于不存在高频,因此ADM00860具有固有的低传导和辐射EMI,无需输入滤波器或屏蔽。另外,由于通过LED的电流采用交流输入电压,因此无需功率因数校正 (PFC) 电路。通过添加RC网络,CL88030驱动器可兼容前沿和后沿调光器。特性
- 预装CL88030顺序线性LED驱动器
- 包括10线互连扁平电缆和4个尼龙支架以及相应的螺钉
- 输入电压:230Vrms ±15%, 50/60Hz
- 典型输出能力:高达130mA
- 效率:超过83%
- 最大输出功率:14W(取决于提供的冷却方式)
接线图
应用电路
发布日期: 2018-10-02
| 更新日期: 2022-12-06
