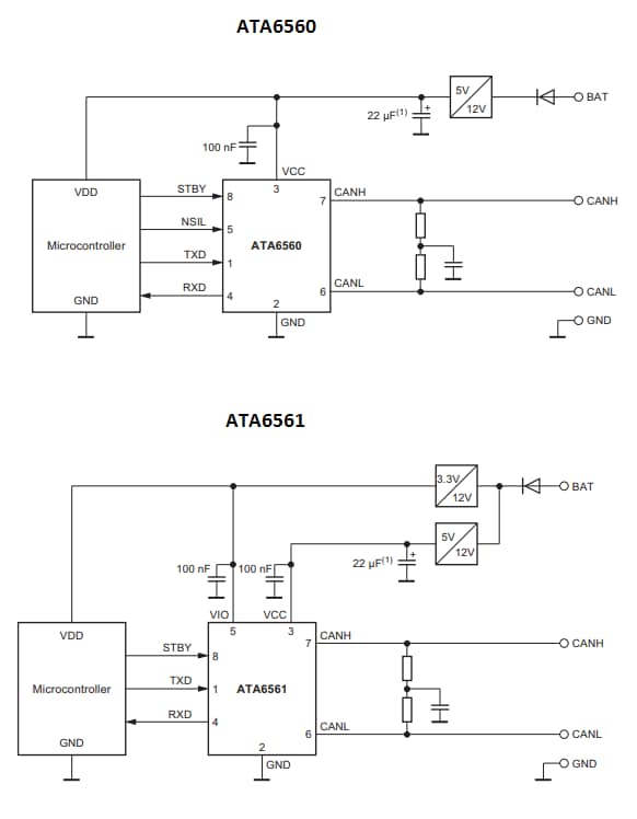
ATA6560/ATA6561收发器有两种型号可供选择,如ATA6560和ATA6561,区别是引脚5的功能不同。这些ATA6560收发器采用引脚5作为静音模式 (NSIL) 的控制输入,在该模式下只接收数据。ATA6561收发器使用引脚5作为应该连接微控制器电源电压的VIO引脚。典型应用包括汽车、工业、航空航天、医疗和消费类电子产品。
特性
- 符合ISO 11898-2、ISO 11898-5和SAE J2284等标准
- 支持CAN FD
- 通信速度:高达5Mbps
- 低EME、高EMI
- 差分接收器,共模范围宽
- ATA6560:
- 静音模式(仅接收)
- ATA6561:
- 直接连接微控制器,电源电压为3V至5V
- 通过CAN总线实现远程唤醒功能
- 所有电源条件下功能行为可预见性
- RXD逆行钳位检测
- 总线引脚上高ESD处理能力
- 保护总线引脚,防汽车环境中的瞬变
- VCC和VIO引脚上欠压检测
- SOIC8和VDFN8封装,带可湿性侧翼
应用
- 汽车
- 工业
- 航空航天
- 医疗
- 消费类产品
ATA6560/ATA6561功能框图
ATA6560/ATA6561应用电路图
ATA6560/ATA6561封装
ATA6560/ATA6561工作模式
发布日期: 2018-10-09
| 更新日期: 2022-11-28

