Atmel / Microchip ATmega128RFR2无线模块

Microchip Technology ATmega128RFR2无线模块是基于AVR增强型RISC架构的低功耗CMOS 8位微控制器,集成适用于2.4GHz ISM(工业、科学、医疗) 无线电频段的高数据速率收发器。ATmega128RFR2的吞吐量接近1MIPS/MHz,可提供最佳功耗与处理速度。集成的无线电收发器可提供250kb/s至2Mb/s的高数据速率、帧处理能力、出色的接收器灵敏度和高发射输出功率(可实现非常稳健的无线通信)。

ATmega128RFR2无线模块的AVR内核将丰富的指令集与32个通用工作寄存器相结合。32个寄存器直接连接到算法逻辑单元 (ALU)。可以通过在一个时钟周期内执行一条指令来访问两个独立的寄存器。由此产生的架构代码效率非常高,同时吞吐量比传统CISC微控制器快达10倍。该系统包括内部电压调节以及高级电源管理。由于漏电流小,因此可延长电池的使用寿命。

该无线电收发器是完全集成的ZigBee解决方案,使用极少外部元件。它具有出色的射频性能、低成本、小尺寸和低电流消耗等特性。该无线电收发器包括晶体稳定型小数N分频频率合成器、发射器和接收器以及具有扩展和解扩展功能的全直接序列扩频信号 (DSSS) 处理能力。ATmega128RFR2与IEEE802.15.4-2011/2006/2003和ZigBee标准完全兼容。

ATmega128RFR2具有128KB系统内可编程 (ISP) 闪存(具有同时读写功能)、4KB EEPROM以及16KB SRAM。借助片上ISP闪存,可通过SPI串行接口、传统的非易失性存储器编程器或在AVR内核上运行的片上引导程序对程序存储器在系统内重新编程。

ATmega128RFR2无线模块采用符合RoHS指令的64焊盘QFN(四方扁平无引线)封装。

特性

  • 高性能、低功耗AVR 8位微控制器
  • 先进的RISC架构
    • 135个功能强大的指令
    • 32x8通用工作寄存器/片上2周期乘法器
    • 在16MHz、1.8V时具有高达16MIPS的通量 
  • 由硬件辅助多PAN地址过滤提供网络支持
  • 高级硬件辅助降低功耗
  • 非易失性程序和数据存储器
    • 128KB系统内可自编程闪存
    • 4KB EEPROM
    • 16KB内部SRAM
  • JTAG(符合IEEE标准1149.1)接口
    • 边界扫描能力,符合JTAG标准
    • 支持广泛的片上调试
    • 通过JTAG接口编程闪存、EEPROM、保险丝和锁定位
  • 外设特性
    • 多个定时器/计数器和PWM通道
    • 实时计数器,带独立振荡器
    • 10位、330ks/s模数转换器;模拟比较器;片上温度传感器
    • 主/从SPI串行接口
    • 两个可编程串行USART
    • 字节导向的两线串行接口
  • 高级中断处理程序和省电模式
  • 带独立片上振荡器的看门狗定时器
  • 上电复位和低电流掉电检测器
  • 完全集成的低功耗收发器,适用于2.4GHz ISM频段
    • 通过TX频谱旁瓣抑制支持的大功率放大器
    • 支持的数据速率:250kb/s、500kb/s、1Mb/s、2Mb/s
    • -100dBm RX灵敏度;TX输出功率高达3.5dBm
    • 硬件辅助MAC(自动确认、自动重试)
    • 32位IEEE 802.15.4符号计数器
    • SFD检测、扩展;解扩展;帧;CRC-16计算
    • 天线分集和TX/RX控制
    • TX/RX 128字节帧缓冲器
    • 支持相位测量
  • PLL合成器,具有5MHz和500 kHz信道间隔,适用于2.4GHz ISM频段
  • 硬件安全(AES、真随机数发生器)
  • 集成晶体振荡器(32.768kHz和16MHz,需要外部晶振)
  • 38条可编程I/O线路
  • 针对AVR和Rx/Tx的超低功耗(1.8V至3.6V):10.1mA/18.6mA
    • CPU活动模式 (16MHz):4.1mA
    • 2.4GHz收发器:RX_ON 6.0mA/TX 14.5mA(最大TX输出功率)
    • 深度睡眠模式:在25°C时<700nA
  • 速度等级:在1.8V至3.6V范围内高达16MHz,带集成稳压器
  • 封装
    • 64焊盘QFN(符合RoHS指令/完全绿色)
    • 工业温度范围:-40°C至125°C

应用

  • ZigBee/IEEE 802.15.4-2011/2006/2003 – 完整功能和简化功能器件
  • 带微控制器的通用2.4GHz ISM频段收发器
  • RF4CE、SP100、WirelessHART™、ISM应用和IPv6/6LoWPAN

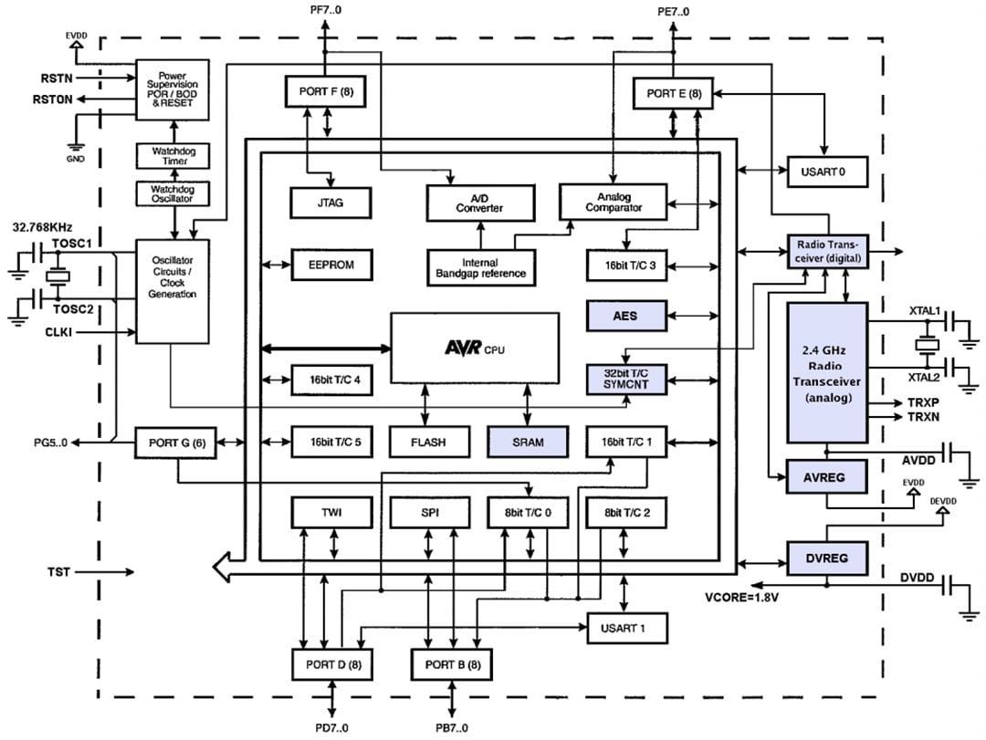
框图

框图 - Atmel / Microchip ATmega128RFR2无线模块

引脚指示

机械图纸 - Atmel / Microchip ATmega128RFR2无线模块
发布日期: 2019-03-15 | 更新日期: 2023-04-27