有刷直流电机概述
有刷直流电机是因用于换向的“电刷”而命名。转子 或电枢上有端接到换向器上的绕组。 电刷与换向片接触和断开,从而将电源换向到电枢。 永磁直流电机的定子或外圆筒有两个或更多永磁极片。 励磁绕组和定子磁铁的相反极性吸引,使转子旋转,直到它与定子对齐。当转子对齐时,电刷在换向器触点上移动并对下一个绕组励磁。
有刷直流电机容易控制,因为速度和转矩与施加的电压/电流成正比。由于电枢上的绕组,转子很重,惯性较大,使其更难启动/停止。在转子的绕组中产生热量,而且比较难去除。
特性
- 良好的可控性:开/关、比例
- 线性转矩/电流曲线
- 速度与施加的电压成正比
- 需要维护
- 过载能力低
- 热耗散低
应用
- 玩具
- 手机
- 雨刮器
- 门锁
- 窗口电梯
- 天线收缩装置
- 座椅调节
- 防抱死制动系统
- 无绳手钻
- 电动剪草机
视频
框图
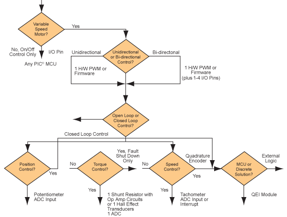
设计流程图
发布日期: 2018-03-01
| 更新日期: 2022-09-28

