Microchip Technology EV23R43A 评估板

Microchip Technology EV23R43A评估板完全组装,设计用于评估和演示MIC2129的功能。 这些MIC2129是降压同步直流-直流控制器,采用自适应导通时间控制架构。MIC2129采用24引脚4mm x 4mm VQFN和24引脚7.8mm x 6.4mm TSSOP封装。该评估板具有内部自举二极管、内部自举LDO和可选的轻负载工作模式。EV23R43A评估板具有4.5V至100V宽输入范围、100kHz至800kHz可调开关频率以及-40°C至125°C结温范围。该评估板用于通信、汽车和工业应用。

特性

  • 输出电压远程检测
  • 精密使能
  • 内部自举二极管
  • 内部自举LDO
  • 可选择的轻负载工作模式
  • 可调软启动时间
  • 可调正负电流限制阈值
  • 可选限流模式(断续、锁存、逐周期)
  • 输出过压保护
  • 内部补偿
  • 电源良好 (PG) 输出

规范

  • 宽输入范围:4.5 V至100 V
  • 可调开关频率:100kHz至800kHz
  • -40 °C至125 °C结温范围
  • 可调输出电压:0.6V至DMAX x VIN
  • 可选栅极驱动器电压:5.2V/7.5V/10.5V

应用

  • 通讯
  • 汽车
  • 工业

评估板的信息

Microchip Technology EV23R43A 评估板

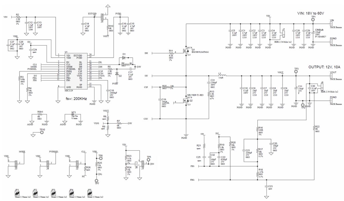
原理图

原理图 - Microchip Technology EV23R43A 评估板
发布日期: 2024-03-22 | 更新日期: 2024-05-13