特性
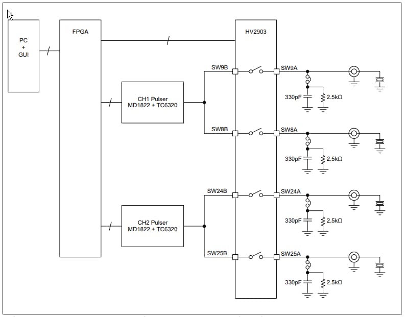
- 一个HV2903 32通道高压模拟开关,不带高压电源
- 两个2:1 MUX,内置MD1822和TC6320脉冲发生器
- 板载330pF/2.5kΩ假负载(每SW8A、SW9A、SW24A、SW25A)
- 设计用于与Microchip HV MUX控制器板配合使用
- 5MHz和3级电压脉冲波形输出
- 通过PC GUI和控制器板实现模式选择和开关ON/OFF控制
- 通过PC GUI和控制器板实现脉冲发生器ON/OFF和时域控制
HV2903模拟开关评估板框图
发布日期: 2018-06-12
| 更新日期: 2022-10-26

