Microchip Technology MCP16331非同步降压稳压器
Microchip Technology MCP16331非同步降压稳压器是一款高度集成的高效降压直流/直流转换器。该稳压器设有高侧开关,并具有固定频率峰值电流模式控制、内部补偿、峰值电流限制和过热保护等特性。MCP16331稳压器在高开关频率下工作,可减小外部滤波元件的尺寸,并提供小尺寸解决方案。该稳压器可提供500mA连续电流,输出电压调节范围为2V至24V。MCP16331稳压器采用6引脚SOT-23或8引脚2 x 3 TDFN封装,工作输入电压为50V。典型应用包括机顶盒 (STB)、DSL电缆调制解调器、交流/直流适配器、功率表、分布式电源、医疗和保健。特性
- 可调输出电压
- 设备关断电流低
- 峰值电流模式控制
- 内部补偿
- 搭配陶瓷电容器可稳定工作
- 内部软启动
- EN上的内部上拉
- 逐周期峰值电流限制
- 欠压锁定 (UVLO)
- 过热保护
规范
- 效率高达96%
- 输入电压范围:4.4V至50V
- 输出电压范围:2V至24V
- 2%输出电压精度
- 集成N通道降压开关:600mΩ
- 在整个输入电压范围内的输出电流为500mA
- 500kHz固定频率
- 6引脚SOT-23或8引脚2x3 TDFN封装
应用
- PIC® MCU/dsPIC® DSC微控制器偏置电源
- 48V、24V和12V工业输入直流/直流转换
- 机顶盒 (STB)
- 数字用户线路 (DSL) 电缆调制解调器
- 汽车
- 交流/直流适配器
- 密封铅酸 (SLA) 电池供电设备
- 交流/直流数字控制电源
- 功率表
- 消费类产品
- 医疗保健
- 分布式电源
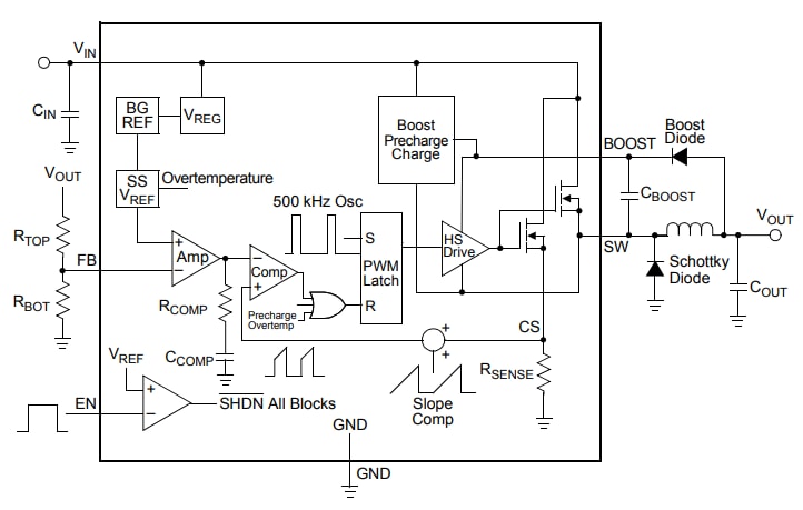
MCP16331稳压器框图
MCP16331稳压器应用电路图
发布日期: 2019-01-22
| 更新日期: 2023-05-08
