MCP16364转换器具有500mΩ集成N沟道降压开关、2.2MHz固定开关频率、峰值电流模式控制、内部软启动、逐周期峰值电流限制及内部自举二极管。其典型应用包括墙式适配器稳压、功率计、分布式电源、机顶盒和DSL电缆调制解调器。
特性
- 输入电压范围:4V(启动后)至48V
- 可调输出电压范围:2 V至24 V
- 500mΩ集成N沟道降压开关
- 直流输出电流为 1 A
- 固定开关频率:2.2MHz
- 3 μA 的典型关断电流
- 典型静态电流(非切换):18μA
- 自动PFM/PWM工作
- 电源良好输出
- 欠压锁定(UVLO)
- 峰值电流模式控制
- 内部补偿
- 内部软启动
- 内部自举二极管
- 逐周期峰值电流限制
- 超温保护
- 8引脚3mmx3mm可湿性侧翼VDFN封装
- AEC-Q100 汽车级
应用
- 汽车DC-DC与48V系统
- 微控制器偏置电源
- 24 V工业输入DC-DC转换
- 机顶盒与DSL电缆调制解调器
- 墙式适配器稳压
- SLA电池供电设备
- AC-DC数字控制电源
- 功率计
- 医疗和保健
- 分布式电源
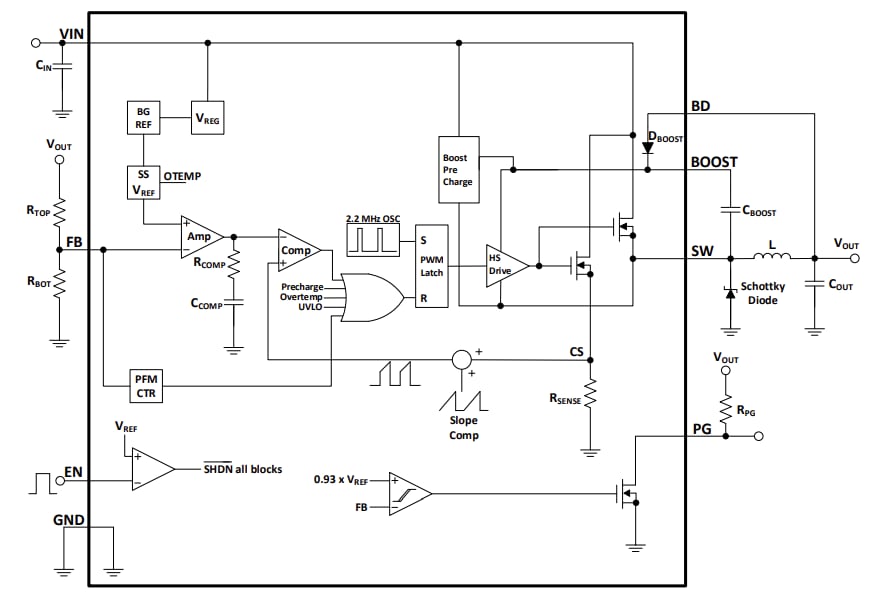
框图
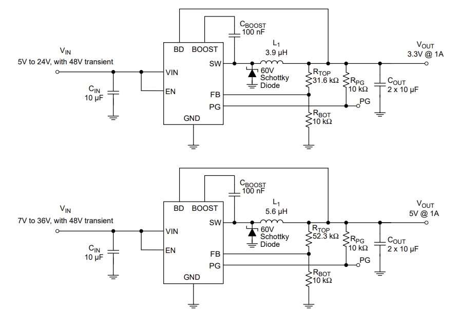
典型应用电路图
发布日期: 2025-06-27
| 更新日期: 2025-07-15

