特性
- 效率高达96%(典型值)
- 峰值输入电流限制:1.8A(典型值)
- 低启动电压:0.65V(典型值 )3.3V VOUT(1mA时)
- 低工作输入电压:3.3V VOUT(1mA时)
- 输出电压范围:
- 1.21VFB基准电压
- 1.8V至5.5V,用于可调器件选项
- 1.8V、3.0V、3.3V和5.0V,用于固定VOUT选项
- 最大输入电压 ≤ VOUT < 5.5V
- 1MHz PWM工作模式:
- 低噪声和抗振铃控制
- 电源良好开漏输出
- 内部同步整流器
- 内部补偿
- 浪涌电流限制和内部软启动
- 可选和逻辑控制关断状态:
- 真正负载断开选项 (MCP1642B)
- 输入至输出旁路选项 (MCP1642D)
- 1µA关断电流(所有状态)
- 过温保护
应用
- 由一节、两节和三节碱性电池、终极锂电池和镍氢电池/镍镉电池供电的便携式产品
- 单节锂离子至5V转换器
- PIC® MCU电源
- 来自电池的USB应急备用充电
- 个人医疗用品
- 无线传感器
- 手持仪器
- GPS接收器
- 3.3V至5V分布式电源
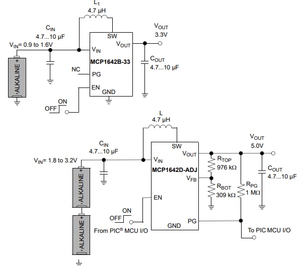
典型应用电路
性能图
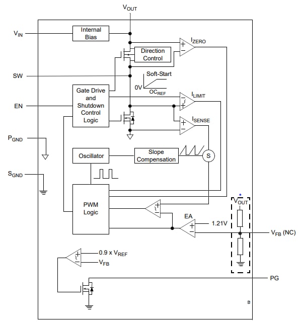
功能图
发布日期: 2019-12-23
| 更新日期: 2023-06-12

