Microchip Technology MCP1643 1MHz同步升压LED恒流稳压器
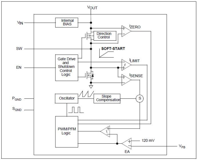
Microchip MCP1643 1MHz同步升压LED恒流稳压器被优化为以恒流驱动一个LED,使用一节或两节碱性电池和镍氢/镍镉电池工作。该器件也可以驱动两个红光/绿光/黄光的串联LED。低电压技术支持以0.65V低电压输入启动,不会产生高输出电压和负载电流过冲现象。器件具有1.5A的典型峰值输入电流限值。通过集成低电阻N沟道升压开关和同步P沟道开关来实现高效率。集成了所有补偿和保护电路,以最大程度减少外部元件。该器件具有输出过压保护功能,可将输出电压限制为5.0V(典型值),以防LED发生故障或输出负载断开。MCP1643适用于各种应用,包括单、双节碱性及镍氢/镍镉便携式LED照明产品、LED闪光灯和前照灯、可充电闪光灯、带运动传感器的墙壁LED灯等等。MCP1643 Synchronous Boost LED Constant Current Regulator Evaluation Board demonstrates the MCP1643 in a boost converter application supplied by one AA battery, or from an external voltage source, which drives an LED with three selectable currents. This evaluation board was developed to help engineers reduce the product design cycle time.
特性
- 1.6A Typical Peak Input Current Limit
- Up to 550 mA LED Load Current
- Low Start-up Voltage: 0.65V (typical, 25mA LED Current)
- Low Operating Input Voltage: down to 0.5V
- Maximum Input Voltage < VLED < 5.0V
- Maximum Output Voltage:
- 5.0V
- Overvoltage Protection
- Low Reference Voltage:
- VFB = 120mV
- Minimal Power Loss on Sense Resistor
- Pulse-Width Modulation Mode Operation (1MHz)
- Internal Synchronous Rectifier
- Internal Compensation
- Inrush Current Limiting
- Internal Soft-Start (240μs typical)
- Shutdown (EN = GND):
- True Load Disconnect
- Dimming Control by Variable Duty Cycle
- Shutdown Current: 1.2μA (typical)
- Overtemperature protection
- Packages:
- MSOP-8
- 2x3 DFN-8
应用
- One and Two Cell Alkaline and NiMH/NiCd Portable LED Lighting Products
- LED Flashlight and Head Lamps
- Rechargeable Flashlights
- Wall LED Lamps with Motion Detectors
- LED supply for backlights
- General LED constant current applications
Block Diagram
发布日期: 2014-03-18
| 更新日期: 2022-03-11
