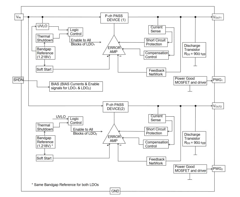
Microchip MCP1722高压LDO包括电源良好指示器(两个引脚:PWG1和PWG2),用于输出和关断功能(单个SHDN引脚),可让器件处于4µA的低电流消耗状态。该LDO采用两个8引脚VDFN或SOIC封装,具有裸露焊盘,可提高散热性能。在工作模式下,MCP1722受到热关断保护和电流折返限制的全面保护。
特性
- 符合0级AEC-Q100标准,具有PPAP功能
- 输入电压范围:4.5V至55V
- 欠压锁定 (UVLO):2.7V(典型值)
- 65V负载突降保护 (ISO 7637-2/2004)
- 宽结温范围:-40°C至150°C
- 标准稳压输出 (VR):
- VOUT1:10V或12V
- VOUT2:3.3V或5.0V
- 每个LDO输出容差为+/-2%
- 输出电流能力(典型值):
- VOUT1:50mA
- VOUT2:100mA
- 漏极开路电源良好引脚,用于两个LDO输出
- 低静态电源电流:50µA
- 低关断静态电源电流:4uA
- 采用3.3µF陶瓷输出电容器,输出稳定
- 短路、电流折返保护
- 热关断保护:178°C(典型值)
- 高PSRR:
- 80dB(典型值,100Hz时)
- 采用以下封装:
- VDFN 8引脚3mmx3mm主体带2.40mmx1.60mm裸露焊盘
- SOIC 8引脚3.90mm主体带2.2mmx3.0mm裸露焊盘
应用
- 电池供电型工具
- 手持式真空吸尘器
- PWM控制器启动偏置
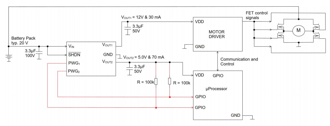
典型应用
封装类型
框图
发布日期: 2021-09-13
| 更新日期: 2023-03-02

