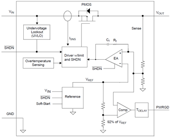
特性
- 1000mA输出电流能力
- 工作输入电压范围:2.3V至6.0V
- 可调输出电压范围:0.8V至5.0V(仅限MCP1826)
- 标准固定输出电压
- 0.8V、1.2V、1.8V、2.5V、3.0V、3.3V、5.0V
- 可根据要求提供其他固定输出电压选项
- 低压差电压:250mV(典型值,1000mA)
- 典型输出电压容限:0.5%
- 在搭配1.0µF陶瓷输出电容时可稳定工作
- 对负载瞬态的快速响应
- 低电源电流:120μA(典型值)
- 低关断电源电流:0.1μA(典型值)(仅限MCP1826)
- 针对电源良好输出的固定延迟(仅限MCP1826)
- 短路电流限制和过热保护
- 封装选项
- MCP1826 - TO-263-5 (DDPAK-5)、TO-220-5、SOT-223-5
- MCP1826S - TO-263-3 (DDPAK-3)、TO-220-3、SOT-223-3
应用
- 高速驱动芯片组电源
- 网络背板卡
- 笔记本电脑
- 网络接口卡
- 掌上电脑
发布日期: 2018-09-13
| 更新日期: 2023-11-28

