MCP2542 CAN FD收发器具有4μA低待机电流、接地故障检测、自动热关断保护、模式唤醒特性并通过了AEC-Q100认证。这些收发器符合各种汽车要求,包括超过2Mbps的CAN FD位速率、电磁兼容性 (EMC)、低静态电流以及静电放电 (ESD)。典型应用包括工业、医疗和航空航天领域的CAN 2.0和CAN FD网络。
特性
- 支持CAN 2.0和具有灵活数据速率 (CAN FD) 物理层收发器要求的CAN
- 优化用于在2Mbps、5Mbps和8Mbps下工作的CAN FD
- 最大传播延迟:120ns
- 环路延迟对称性:-10%/+10% (2Mbps)
- MCP2542FD/4FD:
- CAN活动唤醒,3.6μs滤波时间
- MCP2542WFD/4WFD:
- 符合ISO11898-2:2015标准的模式唤醒 (WUP),3.6µs活动滤波时间
- 符合ISO11898-2:2003、ISO11898-5:2007和ISO/DIS11898-2:2015标准
- 资质认证:
- 符合AEC-Q100 G版0级(-40°C至+150°C)要求
- 低待机电流:4µA
- VIO电源引脚直接连接至具有1.8V至5.5V I/O的CAN控制器和MCU
- 器件断电时CAN总线引脚断开:
- 节点未通电或发生掉电事件时不会加载CAN总线
- 如果VDD或VIO低于其POR电位,则器件不通电
- 检测接地故障:
- TXD上的永久主导检测
- 总线上的永久主导检测
- 自动热关断保护
- 适合用于12V和24V系统
- 满足或超出严格的汽车设计要求:
- 2Mbps下的传导发射,带共模扼流圈 (CMC)
- 2Mbps下的直接功率注入 (DPI),带CMC
- 符合SAE J2962/2“通信收发器资格要求 - CAN”:
- 2Mbps下的辐射发射,不带CMC
- CANH和CANL上的高ESD保护能力,符合IEC61000-4-2标准(高达±13kV)
- 温度范围:
- 扩展温度范围:-40°C至125°C
- 温度范围:-40°C至150°C
应用
- 以下领域的CAN 2.0和CAN FD网络:
- 汽车
- 工业
- 航空航天
- 医疗
- 消费电子产品
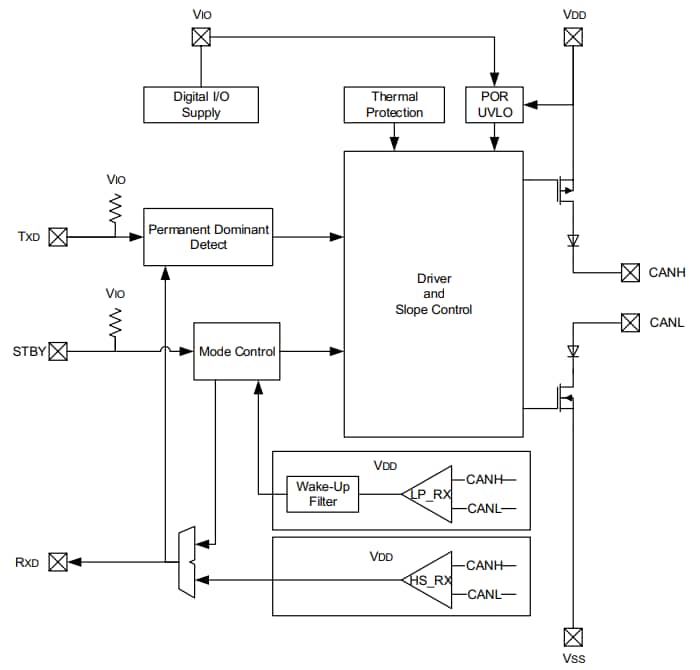
框图
典型应用电路
发布日期: 2019-01-20
| 更新日期: 2023-05-09

