特性
- Supports both classic CAN or CAN flexible data rate applications
- Optimized for CAN FD (flexible data rate) at 2, 5, and 8Mbps operation
- Meets the ISO/DIS 11898-2:2015 specification
- Supports silent mode
- Prevent disruption on the network due to local fault
- Increased system reliability through redundancy
- Test connection of the network
- AEC-Q100 Grade 0
- VIO supply Pin to interface directly to CAN controllers and microcontrollers with 1.7V to 5.5V I/O
- CAN Bus Pins are disconnected when the device is unpowered
- An unpowered node or brown-out event will not load the CAN Bus
- Detection of ground fault
- Permanent dominant detection on TXD
- Permanent dominant detection on Bus
- Power-on reset and voltage brown-out protection on VDD Pin
- Protection against damage due to short-circuit conditions (positive or negative battery voltage)
- Protection against high-voltage transients in automotive environments
- Automatic thermal shutdown protection
- Suitable for 12V and 24V systems
- Extremely robust meeting automotive EMC hardware requirements
- 8L CAN transceiver package available 2x3 TDFN-8L
- Also available in SOIC-8L and 3x3 DFN-8L
- Temperature ranges high (H) -40°C to +150°C
应用
- CAN 2.0 and CAN FD networks in automotive, industrial, aerospace, medical, and consumer applications
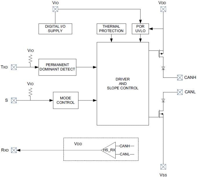
Block Diagram
发布日期: 2016-12-09
| 更新日期: 2022-03-11

