Microchip Technology MCP48CXBXX数模转换器
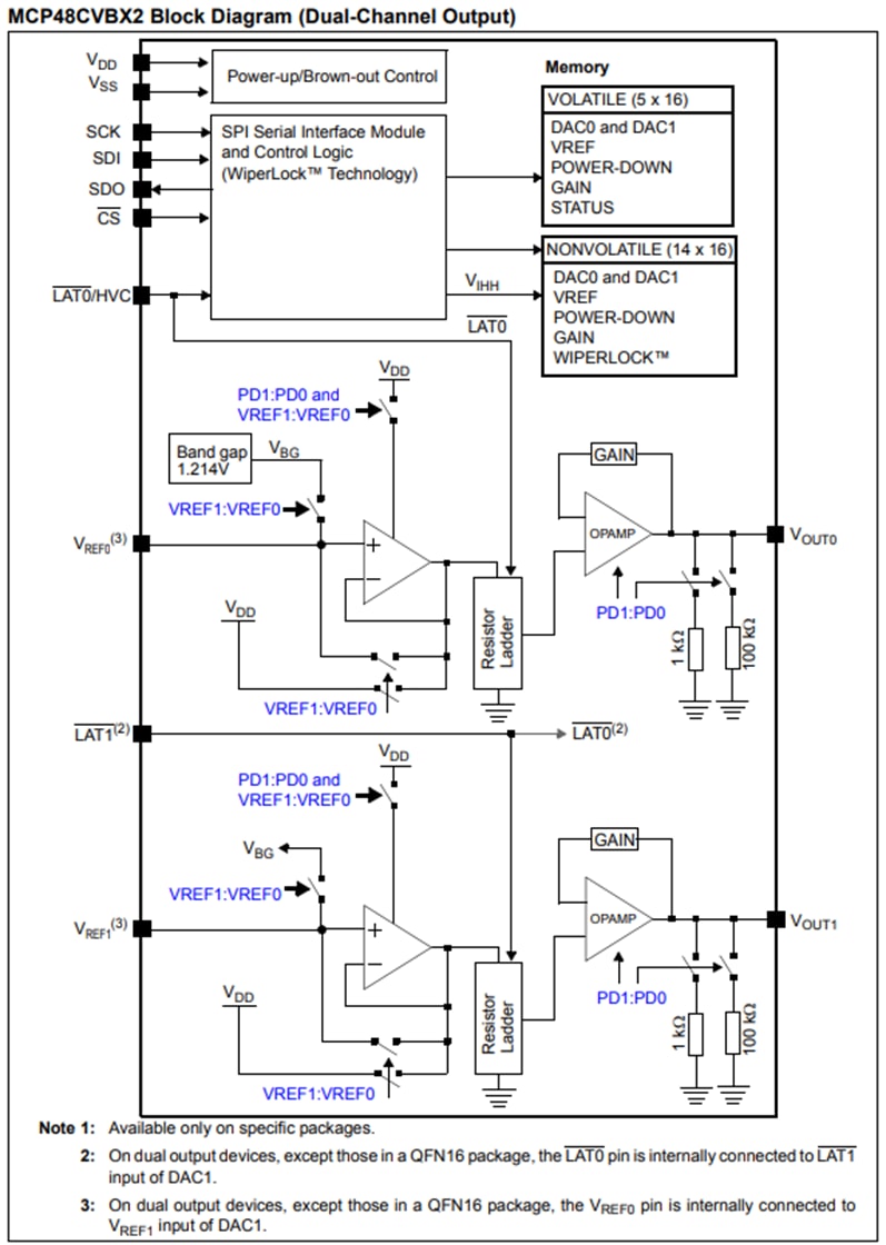
Microchip Technology MCP48CXBXX数模转换器是单通道和双通道、8位、10位和12位缓冲电压输出DAC转换器,具有易失性介质传输协议 (MTP) 存储器和串行外设接口 (SPI)。MCP48CXBXX适合用于消费和工业应用,如设置点或偏离设置调整、传感器校准和电机控制应用。这些器件提供四种电压参考选项:器件VDD、外部VREF(缓冲或无缓冲)以及内部带隙。这些器件还具有1个最低有效位积分非线性 (INL)、低功耗和6μs建立时间。对于每个特定寄存器,用户可以为MTP存储器最多写入32次。MCP48CXBXX需要HVC引脚上的高电压电平(通常为7.5V),以便成功对所需的存储器位置进行编程。特性
- 存储器选项:
- 易失性存储器:MCP48CVBXX
- 非易失性存储器:MCP48CMBXX
- 工作电压范围:
- 1.8V至2.7V较低器件规格
- 2.7V至5.5V全规格
- 输出电压分辨率:
- 8位:MCP48CXB0X(256步)
- 10位:MCP48CXB1X(1024步)
- 12位:MCP48CXB2X(4096步)
- DAC电压基准源选项:
- 器件VDD
- 外部VREF引脚(缓冲或无缓冲)
- 内部带隙:1.214V(典型值)
- 输出增益选项
- 1x(单位)
- 2x(不将内部VDD用作电压源时)
- 上电/掉电重置 (POR/BOR) 保护
- 断电模式:
- 断开输出缓冲器(高阻抗)
- 选择VOUT下拉电阻器(100KΩ或1KΩ)
- SPI接口:
- 50MHz写入速度
- 25MHz读取速度
- 扩展温度范围:-40°C至+125°C
- 1LSb积分非线性 (INL) 规范
应用
- 设定值或偏置微调
- 传感器校准
- 低功耗便携式仪器
- 计算机外设
- 数据采集系统
发布日期: 2019-03-14
| 更新日期: 2023-05-23
