Microchip Technology MIC24055开关稳压器
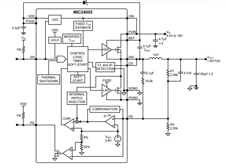
Micrel/Microchip Technology MIC24055开关稳压器是一款高频同步降压稳压器,采用独特的自适应导通时间控制架构。Hyper Speed Control™支持超快瞬态负载,同时降低输出电容,实现高VIN和低VOUT运行。该开关稳压器具有自适应tON纹波控制架构,将固定频率工作和快速瞬态响应的两大优势完美结合在一个器件中。该稳压器提供一整套保护特性,以确保在故障状况期间对IC进行保护。MIC24055稳压器在4.5V至19V输入电源电压范围内工作,具有12A稳压输出电流和600kHz开关频率。典型应用包括服务器、工作站和基站。特性
- Hyper-speed control架构可实现:
- 高ΔV运行(VIN=19V,VOUT=0.8V)
- 低输出电容
- 输入电压范围:4.5V - 19V
- 输出电流:高达12A
- 效率高达95%
- 可调输出:0.8V至5.5V
- 反馈精度:±1%
- Any Capacitor™稳定零至高ESR
- 开关频率:600kHz
- 无外部补偿
- 电源良好 (PG) 输出
- 折返电流限制和断续模式短路保护
- 支持安全启动至预偏置范围
- 采用28引脚QFN封装
应用
- 服务器和工作站
- 路由器、交换机和电信设备
- 基站
框图
应用电路图
性能图
发布日期: 2019-12-31
| 更新日期: 2023-06-13
