Microchip Technology MIC3223评估板 (ADM00939)

Microchip Technology MIC3223评估板 (ADM00939) 是一款演示和评估工具,用于MIC3223带集成FET的大功率升压LED驱动器。MIC3223是一款恒流升压LED驱动器,能够驱动大功率LED灯串。MIC3223可用于一般照明、替代灯泡、花园小径照明和其他固态照明应用。

MIC3223评估板 (ADM00939) 配置为升压转换器,要求输出电压高于输入电压。串联LED正向压降必须大于输入电压,因为当转换器关闭时,输入通过电感器 (L1) 和二极管 (D1) 连接到输出。VIN高效施加在LED上,并且如果它们的正向压降的串联和不大于VIN,则将导通。只需将DIM IN拉至5V,即可实现100%调光占空比。

特性

  • 用于MIC3223大功率升压LED驱动器的评估平台
  • 过压保护 (OVP)
  • 可配置为PWM调光/无PWM调光
  • VIN:6V至20V
  • 输出电压:18V至25V
  • 最多支持9个LED
  • LED电流:0.2A至0.5A
  • 开关频率:1MHz

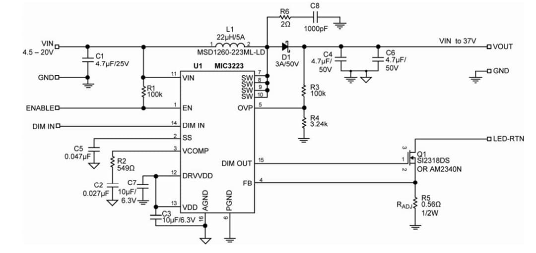
原理图

原理图 - Microchip Technology MIC3223评估板 (ADM00939)
发布日期: 2019-02-07 | 更新日期: 2023-05-12