Microchip Technology MIC4605栅极驱动器
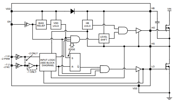
Microchip Technology MIC4605栅极驱动器是85V半桥MOSFET驱动器,具有自适应死区时间和击穿保护功能。该自适应死区时间电路监控半桥和低侧MOSFET转换,最大限度地提高功率效率。防击穿电路可防止错误输入和噪声同时打开MOSFET。MIC4605栅极驱动器具有5.5V至16V的宽工作电压范围,可最大限度地提高系统效率。电压低,因此在电池供电应用中续航时间更长。该可调节栅极驱动器将栅极驱动电压设至高达VDD,以实现最佳MOSFET RDS(ON) ,其可以将MOSFET RDS(ON)引起的功率损耗降至最低。该栅极驱动器采用8引脚SOIC封装和微型10引脚TDFN封装,工作温度范围为-40°C至125°C。典型应用包括风扇、电源逆变器和电动自行车。特性
- 5.5V至16V栅极驱动电源电压范围
- 先进的自适应死区时间
- 智能击穿保护:
- MIC4605-1:双TTL输入
- MIC4605-2:单PWM输入
- 启用输入,实现开/关控制
- 片上引导程序二极管
- 35ns快速传播时间
- 驱动1000pF的负载,上升和下降时间为20ns
- 135µA静态电流低功耗
- 独立的高侧和低侧欠压保护
- 工作温度范围:-40°C至125°C
- 符合AEC-Q100标准,采用SOIC封装
应用
- 风扇
- 逆变器
- 高电压降压调节器
- 半桥、全桥和3相桥电机驱动器
- 家用电器
- 电动自行车
- 汽车
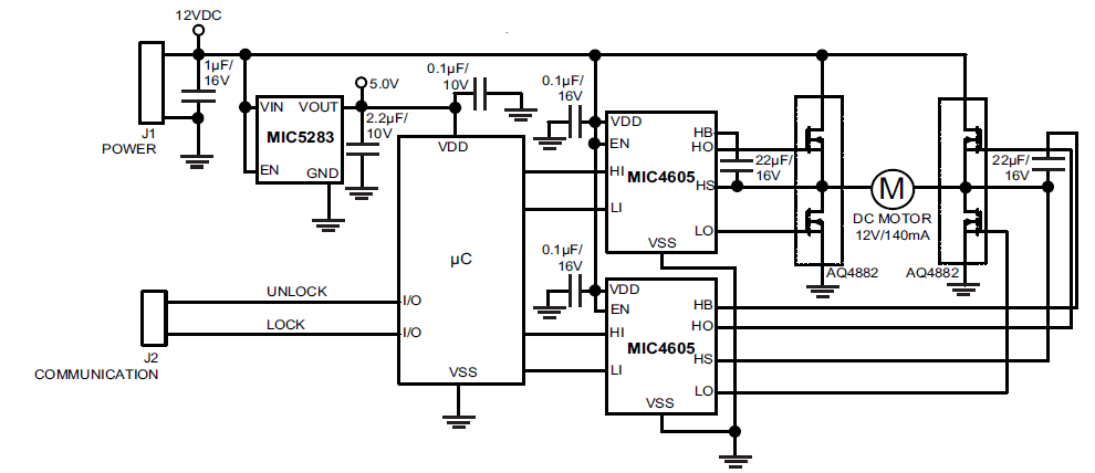
典型应用电路图
框图
发布日期: 2019-12-31
| 更新日期: 2023-10-09
