Microchip Technology MIC4607A三相MOSFET驱动器
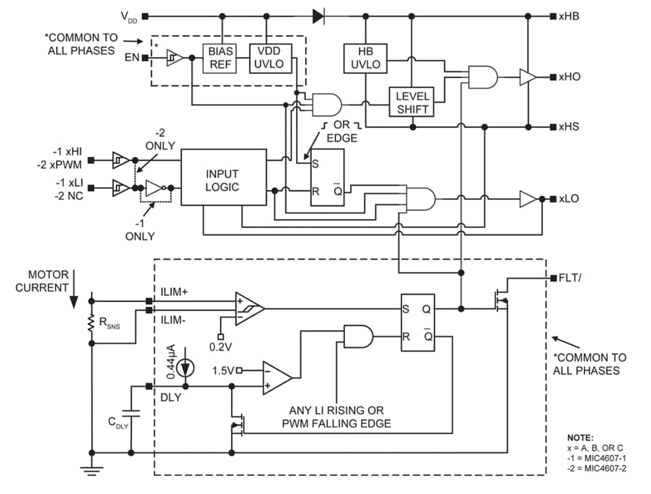
Microchip Technology MIC4607A三相MOSFET驱动器为1nF容性负载提供快速 (35ns) 传播延迟时间和20ns上升/下降时间。MIC4607A TTL输入可以是独立的高侧和低侧信号,也可以是内部生成高低驱动的单路PWM输入。高侧和低侧输出可确保在任一模式下不会重叠。MIC4607A具有过流保护(带消隐时间插入)和高压内部二极管(为高侧栅极驱动自举电容器充电)。高速、低功耗电平转换器为高侧输出提供干净的电平转换。MIC4607A的坚固工作特性使其输出不受电池故障、低于地线的HS振铃或高速电压转换时HS回转的影响。低侧和高侧驱动器均提供欠压保护。Microchip MIC4607A采用28引脚4mm x 5mm VQFN封装,带可湿性侧翼,湿度灵敏性等级为1级。该设备的工作结温范围为-40°C至+125°C。
特性
- 栅极驱动电源电压高达16V
- 增强过流保护,增加消隐时间
- 驱动高侧和低侧N沟道MOSFET,具有独立输入或单PWM信号
- TTL输入阈值
- 片上引导程序二极管
- 35ns 快速传播时间
- 直通保护
- 驱动1000 pF的负载,上升和下降时间为20 ns
- 低功耗
- 电源欠压保护
- -40 °C至+125 °C结温范围
- 符合AEC-Q100和AEC-Q006标准
应用
- 三相和BLDC电机驱动器
- 三相逆变器
- 汽车BLDC电机应用
典型应用电路
封装类型
功能图
输入逻辑模块
发布日期: 2025-02-17
| 更新日期: 2025-06-23
