Microchip Technology MIC4802 WLED驱动器评估板

Microchip Technology MIC4802白色LED (WLED) 驱动器评估板设计用于评估高效率单通道WLED驱动器MIC4802。该恒流线性器件设计用于在高达800mA电流下驱动单个大功率WLED,在800mA电流下具有280mV(典型值)的低压差。MIC4802评估板需要一个至少能够提供1A电流,并提供3V至5.5V输入电压范围的电源。

特性

  • 评估MIC4802 WLED驱动器
  • 输入电压范围:3V至5.5V

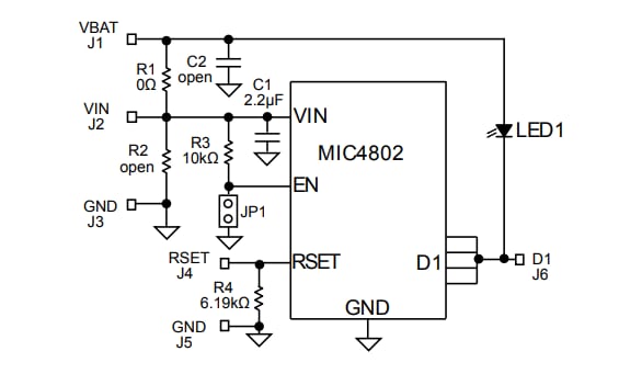
MIC4802评估板示意图

原理图 - Microchip Technology MIC4802 WLED驱动器评估板
发布日期: 2018-06-18 | 更新日期: 2022-11-04