Microchip Technology PD69210 PoE控制器

Microchip Technology PD69210 PoE控制器是经济高效的预编程MCU。这些控制器设计用于结合PD69208M、PD69208T4和PD69204T4 PSE管理器实施增强模式PoE控制。PD69210控制器采用嵌入式ARM Cortex™-M0 +内核。这些控制器利用I2C或UART接口连接到主机CPU,设计用于通过通信接口支持软件现场升级。PD69210控制器采用32引脚5mm × 5mm QFN封装。

特性

  • 支持IEEE 802.3af、IEEE 802.3at、IEEE 802.3bt、UPoE和PoH标准
  • 48个逻辑端口(4对或2对或任何组合)端口数量
  • 电源电压范围:3 V至3.63 V
  • 温度范围:-40°C至85 °C
  • 工业温度等级
  • 采用32引脚、5mm × 5mm QFN封装

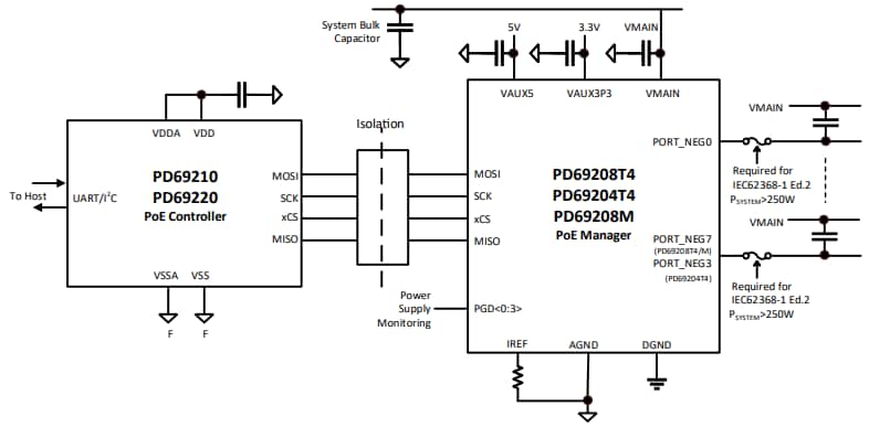
典型PoE应用电路

应用电路图 - Microchip Technology PD69210 PoE控制器
发布日期: 2021-08-13 | 更新日期: 2024-03-01