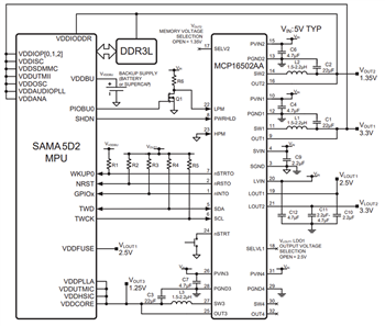
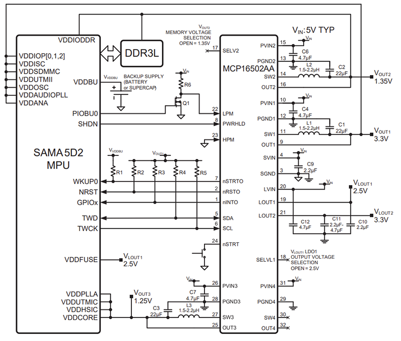
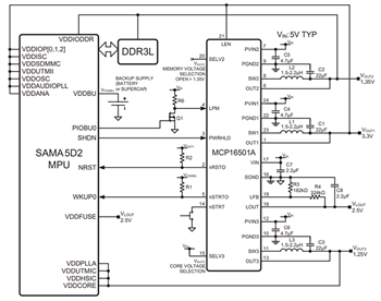
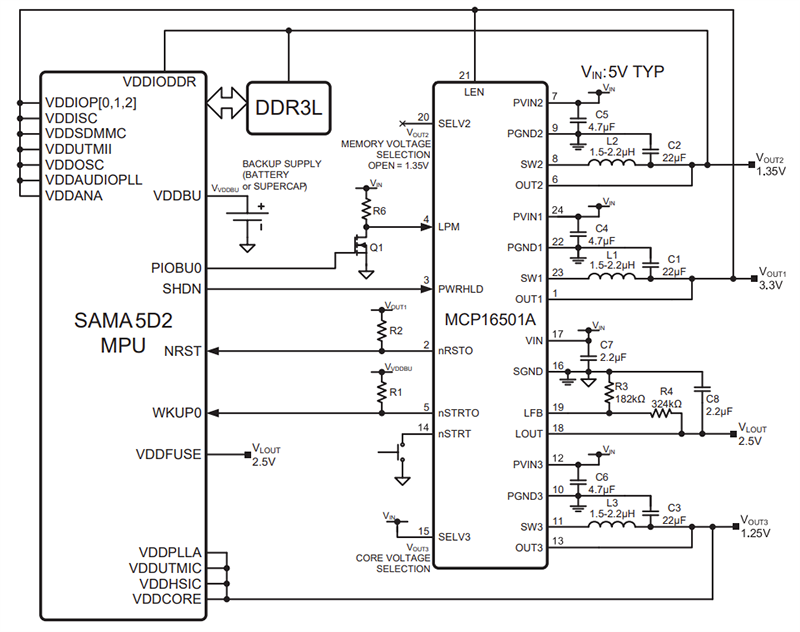
高级安全功能包括Arm® TrustZone®、防篡改检测、安全数据存储和安全启动。该器件 还具有高性能加密加速器(AES、SHA和TRNG)。Microchip Technology SAMA5D29车用MPU可在-40°C至+105°C扩展工业温度范围内工作,随附免费的Linux®发行版、MPLAB X IDE、MPLAB Harmony v3和裸金属C示例。
特性
- ARM Cortex-A5内核
- Armv7-A架构
- Arm® TrustZone
- NEON™媒体处理引擎
- 高达500MHz
- 8-Kb ETM/ETB
- 存储器构架
- 存储器管理单元(MMU)
- 32KB L1数据缓存、32KB L1指令缓存
- 可配置128KB L2缓存,用作内部SRAM
- 1x 128Kb内部乱码SRAM
- 1x 160Kb内置ROM
- 64Kb嵌入引导加载程序/安全引导加载程序的加扰和可掩码ROM
- 96KB非加扰、不可屏蔽ROM,用于NAND闪存BCH ECC表
- 高带宽可加扰16位或32位双数据速率 (DDR) 多端口动态RAM控制器支持高达512Mb 8组DDR2/DDR3 (仅DLL关闭) / DDR3L (仅DLL关闭) / LPDDR1/LPDDR2/LPDDR3,包括 "即时 "加密/解密路径
- 8位SLC/MLC NAND控制器,多达32位纠错码 (PMECC)
- 在典型条件下系统运行可达166MHz
- 重置控制器 (RSTC)、关断控制器 (SHDWC)、定期间隔定时器 (PIT)、独立看门狗定时器 (WDT) 以及带时钟校准功能的安全实时时钟 (RTC)
- 一个系统用600MHz至1200MHz pll和一个优化用于高速USB的480MHz PLL
- 用于音频的数字小数分频PLL(11.2896MHz和12.288MHz)
- 内部低功耗12MHz RC和32kHz典型RC振荡器
- 可选32.768Hz低功耗晶振和8MHz至24MHz晶振
- 51x DMA通道,包括2x 16通道64位中央DMA控制器
- 1个高级中断控制器 (AIC)
- 1个安全高级中断控制器 (SAIC)
- 3个可编程外部时钟信号
- 低功耗模式
- 具有快速唤醒功能的超低功耗模式能力
- 低功耗备份模式,具有5Kb SRAM和异步部分唤醒功能
- 最多可唤醒9个引脚、UART接收、模拟比较
- 快速唤醒能力
- 扩展备用模式,自刷新模式中DDR
- 外设
- LCD TFT控制器(LCDC),最高可达1024x768或1280x768(静态图像)。4个叠加、旋转、后处理和α混合,24位并行RGB接口
- ITU-R BT。601/656/1120图像传感器控制器 (ISC),支持高达5M像素传感器,并行12位接口,用于Raw Bayer、YCbCr、单色和JPEG压缩传感器接口。
- 2个同步串行控制器 (SSC)、2个片间音频控制器 (I2SC) 和1个立体声D级 放大器 (CLASSD)
- 1个外设触摸屏控制器 (PTC),最多8x X线和8x Y线(64通道电容式触摸屏)
- 1个脉冲密度调制接口控制器 (PDMIC)
- 1个USB设备高速端口 (UDPHS) 和1个USB主机高速端口或2个USB主机高速端口 (UHPHS)
- 1个USB主机高速端口,带高速片间 (HSIC) 接口
- 1x 10/100以太网MAC (GMAC)
- 节能支持 (IEEE® 802.3az标准)
- 以太网支持AVB,IEEE802.1AS时间戳
- IEEE802.1Qav基于信用的流量整形硬件支持
- IEEE1588精确时间协议(PTP)
- 2个高速存储器卡主机
- SDMMC0:SD 3.0、eMMC 4.51、8位
- SDMMC1:SD 2.0、eMMC 4.41、仅限4位
- 2个主机/客户端串行外设接口 (SPI)
- 2个四串行外设接口 (QSPI)
- 5个FLEXCOM (USART、SPI和TWI)
- 5个UART
- 2个主机CAN-FD (MCAN) 控制器,带有基于SRAM的邮箱、时间和事件触发传输以及32位时间戳单元 (TSU)
- 备份区域 (RXLP) 中的1个Rx-only UART
- 备份区域的1个模拟比较器控制器 (ACC)
- 2个双线接口 (TWIHS),速率高达400-Kb/s,支持I2C协议和SMBUS
- 1个全功能4通道16位脉宽调制 (PWM) 控制器
- 2个 3通道32位定时器/计数器(TC),支持基本的PWM模式
- 1个12通道、12位模数转换器 (ADC),配备电阻式触摸屏功能
- 安全性
- 零功耗上电重置 (POR) 单元
- 主晶振时钟故障检测器
- 写保护寄存器
- 基于SHA256的完整性检查监视器 (ICM)
- 存储器管理单元 (MMU)
- 独立看门狗
- 安全
- 5Kb内部乱码SRAM
- 1Kb不可擦除篡改检测
- 4Kb可擦除篡改检测
- 256位加扰和可擦除寄存器
- 多达8倍防篡改引脚,用于静态或动态入侵检测
- 安全的引导加载程序
- DDR和QSPI存储器上的实时AES加密/解密 (AESB)
- RTC包括对安全入侵的时间戳记录
- 可编程保险丝带544x保险丝位的箱体(包括jtag保护和BMS)
- 5Kb内部乱码SRAM
- 硬件加密
- SHA(SHA1、SHA224、SHA256、SHA384、SHA512):符合FIPS PUB 180-2
- AES:256、192、128位密钥算法,符合FIPS PUB 197标准
- TDES:符合FIPS PUB 46-3标准的2键或3键算法
- 真随机数发生器 (TRNG),符合NIST特殊出版物800-22 Test Suite和FIPS PUBs 140-2以及140-3
- 高达128x I/O
- 通过设置/清除寄存器可彻底编程
- 每条I/O线路最多可复用8倍外设功能
- 每条I/O线路可分配给外设或用作通用I/O。
- PIO控制器采用同步输出,一次写入操作最多可提供32位数据输出
- 采用289焊球LFBGA、14mm2 、0.8mm脚距封装
规范
- 数据总线宽度:32位
- 最大时钟频率:500MHz
- 工作电压范围:1.1V至1.32V
- 32MB L1高速缓存指令存储器
- 32MB L1高速缓存数据存储器
- 工作温度范围:-40°C至+105°C
发布日期: 2023-07-12
| 更新日期: 2024-02-27

