Microchip Technology UCS4003 USB Type-C®供电端口保护器

Microchip Technology UCS4003 USB Type-C® 供电端口保护器设计用于配置通道 (CC) 和D+、D-引脚(数据线路)。CC、D+、D-和SG_SENS引脚(接地短路)具有ESD保护功能,符合IEC 61000-4-2和ISO 10605标准。Microchip UCS4003在CC、D+和D-引脚上提供电池短路保护。该器件还为充电端口提供电池接地短路保护。此外,它可配置为在出现任何故障(D+/D-或CC过压除外)时置位为FAULT#。

特性

  • AEC-Q100 汽车级
  • 在D+、D-和CC引脚上的电池短路保护 (24V DC)
  • 用于充电端口的电池接地短路保护
  • FAULT#引脚置位可配置性
  • 支持供电协议
  • 在D+、D-、CC和SG_SENS引脚上符合IEC 61000-4-2和ISO 10605标准的ESD保护
  • 过热保护(热关断)
  • 温度范围:-40 °C至+125 °C

应用

  • USB Type-C供电
  • 消费类、工业和汽车保护

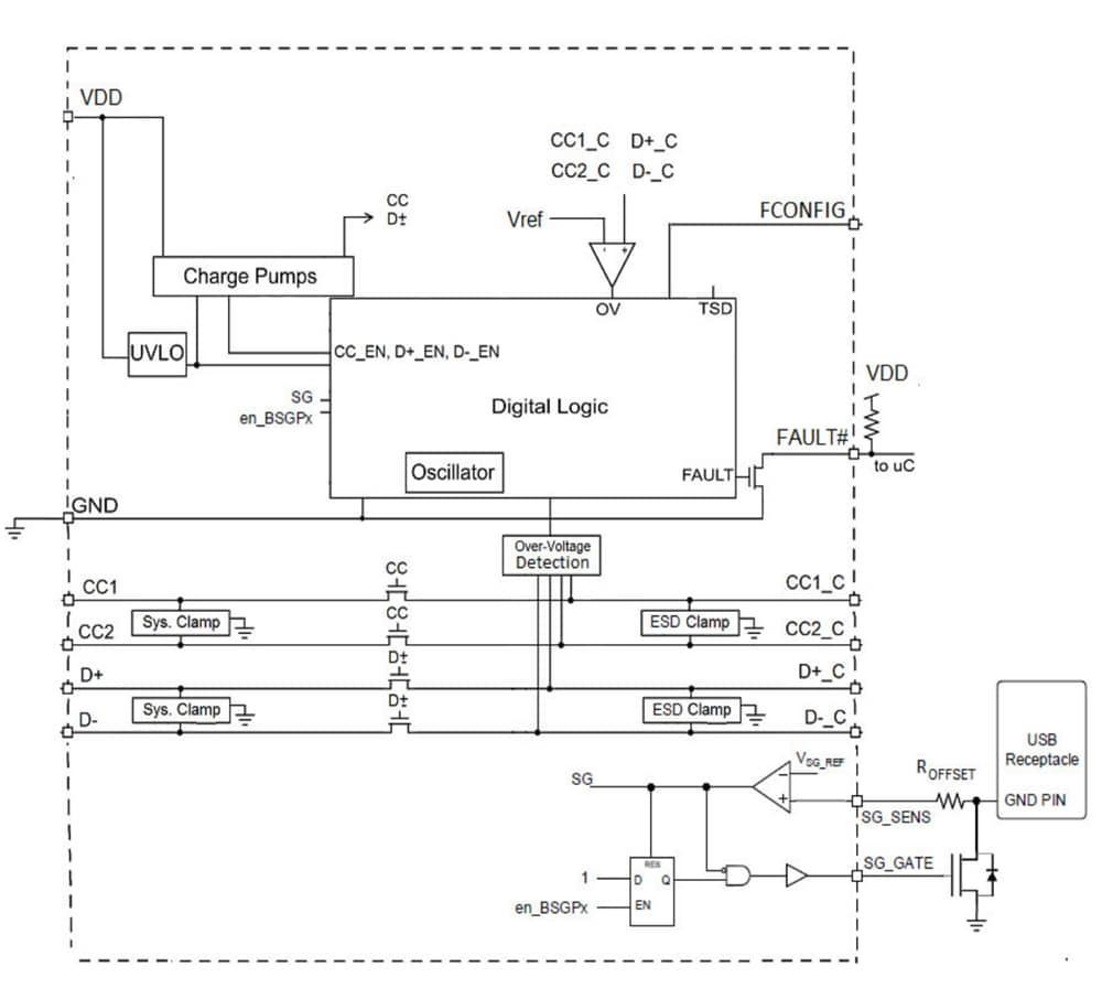
框图

框图 - Microchip Technology UCS4003 USB Type-C®供电端口保护器

典型应用

应用电路图 - Microchip Technology UCS4003 USB Type-C®供电端口保护器

封装类型

位置电路 - Microchip Technology UCS4003 USB Type-C®供电端口保护器
发布日期: 2025-03-26 | 更新日期: 2025-04-07