Microchip Technology USB5734 4端口SS/HS USB控制器智能集线器
Microchip USB5734 4端口超高速/高速USB控制器智能集线器是一套低功率、OEM可配置的解决方案,用于嵌入式USB应用。USB5734具有各种高级特性和USB 3.1 Gen 1集线器特性控制器(带4个下行端口),完全符合USB 3.1 Gen 1规范的要求。通过5Gbps超高速 (SS)、480Mbps高速 (HS)、12Mbps全速 (FS) 和1.5Mbps低速 (LS) USB下行设备支持所有启用的下行端口。超高速集线器与USB 2.0控制器并行运行,以确保5Gbps超高速数据传输不受速度较慢的USB 2.0流量的影响。专用的USB 2.0集线器特性控制器支持包容性设计中的传统USB速度 (HS/FS/LS),其可靠性、互操作性和设备兼容性经过实践验证。其他特性包括设备的集成电池充电器检测电路,支持通过USB-IF电池充电 (BC1.2) 检测方法进行下行电池充电,涵盖大多数Apple设备。与经I2C、SPI、GPIO或USB UART路由的外设实现无缝通信。该器件的另一个独特特性是FlexConnect,其可以重新配置下行端口至上行端口,允许主设备控制集线器上的其他设备。VariSense提供可编程级别的USB信号接收器灵敏度,可以在状况不佳的系统环境中运行。Portswap为USB差分对引脚位置增加按端口编程能力,可将USB信号 (D+/D-) 直接输入连接器。
特性
- USB集线器特性控制器IC,有4个USB 3.1 Gen 1/USB 2.0下行端口
- USB-IF电池充电器版本1.2支持上行和下行端口(DCP、CDP和SDP)
- FlexConnect:下行端口能够与上行端口转换,让主设备能够控制集线器上的其他设备
- USB转I2C/UART/SPI/GPIO桥接端点支持
- 支持USB链路电源管理 (LPM)
- 增强OEM配置选项可通过OTP或SPI ROM提供
- 提供64引脚 (9mm x 9mm) VQFN封装,不含铅,符合RoHS指令
- 商业和工业级温度支持
- 配置绑定:预定义配置系统级功能,包括GPIO
应用
- 分立式USB集线器
- 笔记本电脑扩展坞
- PC主板
- PC监视器扩展坞
- 多功能USB 3.1 Gen1外设
参数表
内部框图
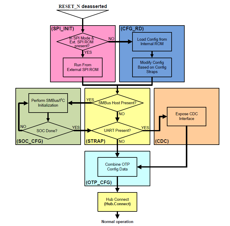
集线器流程图
视频
发布日期: 2018-05-11
| 更新日期: 2022-10-11
