Microchip Technology WILCS02 Wi-Fi®网络控制器IC/模块
Microchip Technology WILCS02 Wi-Fi® 网络控制器模块是一款完全通过RF和Wi-Fi Alliance™认证的无线模块,基于符合IEEE® 802.11b/g/n标准的2.4GHz单芯片IC WILCS02IC而打造。WILCS02IC具有集成大功率放大器 (HPA)、低噪声放大器 (LNA) 和用于TX/RX控制的射频 (RF) 开关。WILCS02IC是一款链路控制器IC,带有基于硬件的安全加速器。WILCS02IC和WILCS02模块在单电源电压VDD 和VDDIO(典型值为3.3V)下工作。Microchip Technology WILCS02模块设有安全的数字输入输出 (SDIO) 或串行外设接口 (SPI),用于连接主机控制器。它可搭配板载印刷电路板 (PCB) 天线或外部天线用U.FL连接器。
特性
- 符合IEEE 802.11b/g/n 20MHz通道带宽的单空间流
- 硬件中处理受保护管理框架 (PMF),支持WPA3
- 集成功率放大器(PA)、TX/RX开关和电源管理
- 内部闪存(高达2MB),用于存储固件
- 不可改变的安全启动,带硬件信任根
- 安全性
- 内置直接内存访问 (DMA) 支持的硬件加速安全模式 (CryptoMaster)
- 加密引擎[具有不同NIST工作模式的高级加密标准 (AES) 和三重数据加密标准 (TDES)];电子密码本 (ECB)、密码块链 (CBC)、计数器模式 (CTR)、密码反馈模式 (CFB) 和输出反馈模式 (OFB);128b、192b和256b AES密钥尺寸
- SHA-1/SHA-2、AES GCM(Galois/计数器模式)和HMAC/AES CMAC认证引擎
- 片上振荡器,用于非确定性随机数生成器 (NDRNG)
- 多用途公钥加密引擎,支持以下算法
- 椭圆曲线加密 (ECC)/ECDH/ECDSA,标准NIST Prime曲线高达521位、Curve25519和Ed25519
- 高达2048位的RSA密钥
- 内置直接内存访问 (DMA) 支持的硬件加速安全模式 (CryptoMaster)
- 支持主机辅助固件侧加载
- 基于硬件、符合IEEE 802.15.2标准的3线分组通信仲裁(PTA)接口,用于Wi-Fi/蓝牙® 共存
- 支持的Linux主机系统上的SDIO/SPI主机接口
- 安全设备固件升级 (DFU)
- 工作条件
- WILCS02IC
- 工作电压VDD 和VDDIO :3.0V至3.6V(典型值为3.3V)
- 工作温度范围:-40 °C至+105 °C
- WILCS02模块
- 工作电压VDD 和VDDIO :3.0V至3.6V(典型值为3.3V)
- 工作温度范围:-40 °C至+85 °C
- WILCS02IC
- 变速
- PCB天线 (WILCS02PE)
- U.FL连接器,用于外部天线 (WILCS02UE)
- 封装选项
- 48引脚超薄四方扁平无引线 (VQFN),7mm x 7mm x 0.9mm (WILCS02IC)
- 28引脚SMD封装,顶部设有射频屏蔽,尺寸为21.7mm x 14.7mm x 2.1mm(WILCS02模块)
- 认证
- WILCS02模块通过FCC、ISED、UKCA和CE无线电规定以及Wi-Fi Alliance™认证
- 符合RoHS指令和REACH标准
应用
- 智能工厂和控制设备
- 安防系统和闭路电视
- 智能家居/照明和智能锁
- 计算、Wi-Fi加密狗和协议桥接
- 远程控制
- 可穿戴智能设备
- 工业控制
框图
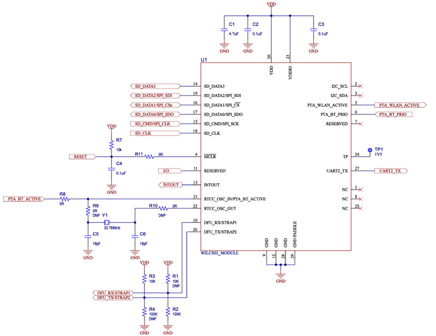
连接和接口图
发布日期: 2024-11-11
| 更新日期: 2025-06-26
