Microchip Technology HV9967B 集成式平均模式电流控制 LED 驱动器
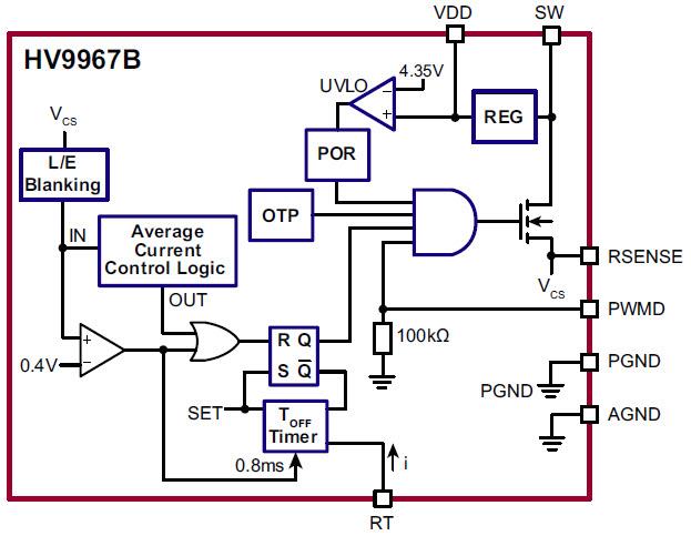
微芯科技 HV9967B 集成式 LED 驱动器 是在恒定关断模式下工作的平均模式电流控制 LED 驱动器集成电路。这款 LED 驱动器均包含一个集成式 60V, 0.8Ω MOSFET,可单独用作降压转换器开关,或连接成一个源极驱动器,用以驱动一个外部高压耗尽模式 MOSFET。当集成开关关闭时,微芯科技 HV9967B 集成式平均模式电流控制 LED 驱动器通过转换输出供电。因此,同一个外部 MOSFET 可用作高压线性调节器,为该集成电路供电。通过一个外部电阻器设定 LED 电流。这种平均模式电流控制方式不会产生峰值对均值错误,因而大大改善了电流精度和 LED 电流的线路和负载调节,且在潜在高压下无需环路补偿或对 LED 电流进行直接感应。自动调零电路消除了输入失调电压和电流感测比较器的传播延迟产生的影响。Microchip HV9967B Integrated Average-Mode Current Control LED Drivers are powered through the switching output when the integrated switch is off. Hence, the same external MOSFET can be used as a high-voltage linear regulator for powering the IC. The LED current is programmed with one external resistor.
The average-mode current control method does not produce a peak-to-average error, and therefore greatly improves current accuracy and line and load regulation of the LED current without any need for loop compensation or direct sensing of the LED current at a high-voltage potential. The auto-zero circuit cancels the effects of the input offset voltage and of the propagation delay of the current sense comparator.
特性
- 3% accurate LED current
- Integrated 60V, 0.8Ω MOSFET
- Low sensitivity to external component variation
- Single resistor LED current setting
- Fixed off-time control
- PWM dimming input
- Output short circuit protection with skip mode
- Overtemperature protection
应用
- DC/DC LED drivers
- AC/DC LED drivers
- RGB backlighting drivers for flat panel displays
- General-purpose constant current source
- Signage and decorative LED lighting
- Chargers
Typical Application Circuit
Functional Block Diagram
发布日期: 2012-03-02
| 更新日期: 2022-03-11
