Mikroe BroadR-Reach Click Board™
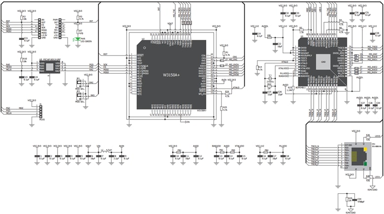
MikroElektronika BroadR-Reach Click Board™设计用于在需要基于以太网的可靠 良好的开放网络的工业环境中实现网络。该click板配备了诸多板载模块,包括BCM54811 BroadR-Reach®以太网PHY IC、W3150A+硬件协议堆栈以及PIC16F18313控制器。该款BroadR-Reach Click板可以通过单根非屏蔽双绞线电缆建立基于以太网的全双工连接,数据传输速率为100Mbps。The BCM54811以太网PHY IC设计用于按照BroadR-Reach 通信标准工作,以便在网络上发射和接收信号。8引脚PIC16F18313微控制器可设置10Mbps/100Mbps工作模式以及BroadR-Reach主/从配置。特性
- BCM54811 BroadR-Reach capable Ethernet PHY IC
- W3150A+ hardware protocol stack
- 8-pin PIC16F18313 controller
- 3.3V input voltage
- Robust and reliable interface
- Interfaces
- GPIO
- UART
- Power LED indicator
Overview
Schematic
发布日期: 2018-01-19
| 更新日期: 2022-07-29
