Mikroe MIKROE-2864 RS232隔离器Click板
MikroElektronica MIKROE-2864 RS232 Isolator Click是完全隔离的双收发器Click板。该隔离器Click板用于提供安全而简单的UART到RS232转换,有电流隔离功能。利用Analog Devices专有的iCoupler®技术,可跨越隔离栅传输数字I/O信号。在发生静电放电 (ESD) 的恶劣环境中运行时,RS232隔离器Click板可用于RS232信号的电流隔离。MIKROE-2864 Click板是评估ADM3252E数字隔离器的工具。应用包括工业机器、网络设备以及需要短距离、点对点和低速有线数据连接的科学仪器。特性
- 完全隔离的双收发器Click板
- 安全而简单的UART到RS232转换
- 用于RS232信号的电流隔离
- 在可能发生ESD的恶劣环境中工作
- 利用iCoupler技术传输I/O信号
- RS232线路的高压电流隔离
- 高达460Kbps的高速通信
- D-Sub连接器,便于连接
规范
- 3.3V或5V输入电压
- 57.15mm x 25.4mm Click板尺寸
- 接收器输入电压范围:-30V至30V
MIKROE-2864 RS232 Isolator Click板俯视图
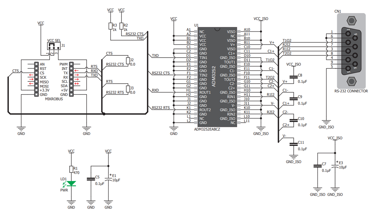
MIKROE-2864 RS232隔离器Click板示意图
发布日期: 2018-03-02
| 更新日期: 2022-08-09
