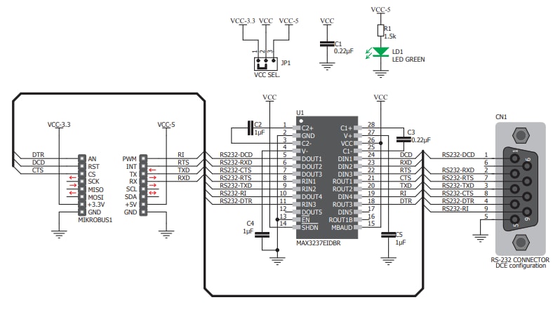
MIKROE-2897 click板采用集成电路MAX3237E,它是一款3V至5.5V多通道驱动器/接收器。MAX3237E IC可产生±13V范围内的RS232电压,并可接受±25V范围内的RS232信号电平。MIKROE-2897 click板设有DE-9标准连接器,以便轻松连接到RS232器件。该click板可实现简单可靠的RS232转UART通信,并支持各种不同器件之间的串行通信。MIKROE-2897 click板解决方案非常适合用于电池供电和手持设备、便携式设备、掌上电脑以及数码相机。
特性
- 板载MAX3237E IC
- 实现简单可靠的RS232转UART通信
- RS232 I/O引脚上具有高达15kV的ESD保护功能
- 通用输入/输出 (GPIO) 和UART接口
- 可选输入电压范围:3.3V至5V
- 数据传输速率范围:250kbps至1000kbps
- 重量:35g
应用
- 非常适合用于电池供电型、手持式及便携式设备
- PDA、掌上电脑、数码相机以及支持RS232标准的各类设备
MIKROE-2897 RS232 2 Click板俯视图
MIKROE-2897 RS232 2 Click板示意图
发布日期: 2018-03-15
| 更新日期: 2022-08-19

