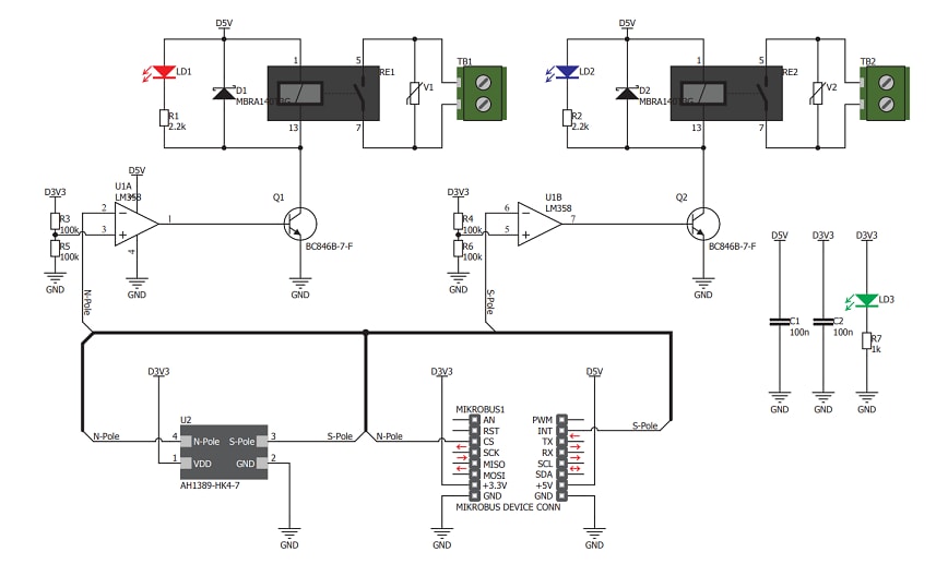
MIKROE-2985霍尔开关click板可利用磁场实现可靠的非接触式切换,设有用于南极和北极磁场的单独传感器以及高品质紧凑型OMRON继电器。典型应用包括非接触式开关、门盖或托盘位置检测开关,以及其他需要实现继电器触点的非接触式切换的应用。
特性
- 利用磁场实现可靠的非接触式切换
- 用于南极和北极磁场的单独传感器
- 高品质紧凑型OMRON继电器
应用
- 非接触式开关
- 门
- 盖子或托盘位置检测开关
霍尔开关Click板示意图
发布日期: 2018-05-04
| 更新日期: 2022-10-25

