MIKROE-2987霍尔电流2 Click板具有低串联电阻,能够以模拟和数字格式在较宽电流范围内进行测量,并集成有霍尔效应电流传感器IC。该click板采用ACS711线性电流传感器,具有过流故障输出,可用于低于100V的隔离应用。典型应用包括音频、电信、白色家电,以及需要进行电流测量或监测的几乎所有应用。
特性
- 极低的串联电阻
- 以模拟和数字格式读取测量数据
- 宽电流输入范围
- 出色的精度
- 外部元件数量少
应用
- 音频
- 电信
- 白色家电
- 电流测量或监测
霍尔电流2 Click板
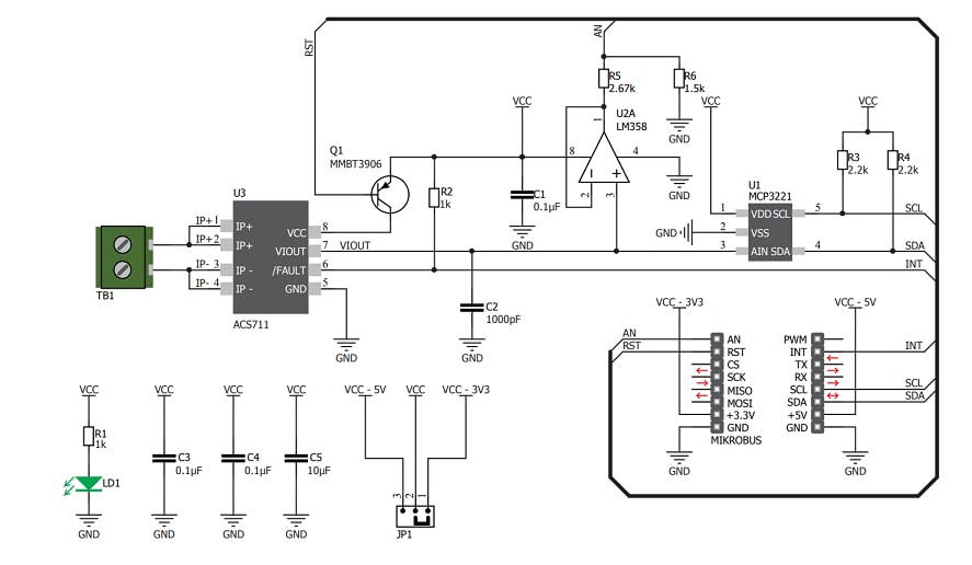
霍尔电流2 Click板示意图
发布日期: 2018-05-04
| 更新日期: 2024-07-12

