MIKROE-3032 Brushless 5 Click板配有3相无传感器风扇驱动器IC。该驱动器IC采用无传感器BEMF过零检测技术,可提供较高的读取速度。MIKROE-3032 click板非常适合用于小型5V至16V无传感器BLDC电机驱动、无声计算机冷却风扇驱动以及高效的空气通风系统。
特性
- 板载3相无传感器风扇驱动器IC
- 转子锁保护
- 无传感器操作
- 需要少量额外元件
- 软开关功能
- 采用边缘端子,便于连接
- PWM接口
- 3.3V输入电压
- 尺寸:42.9mm x 25.4mm
- 重量:25g
应用
- 5V至16V无传感器BLDC电机驱动
- 无声计算机冷却风扇驱动
- 高效的空气通风系统
MIKROE-3032 Brushless 5 Click板俯视图
MIKROE-3032 Brushless 5 Click板转子速度公式
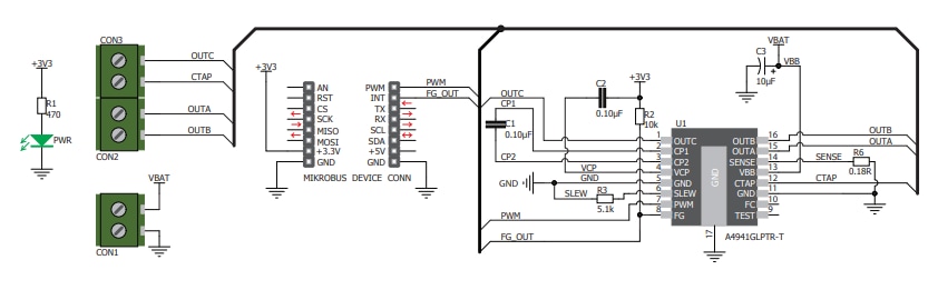
MIKROE-3032 Brushless 5 Click板示意图
发布日期: 2018-06-21
| 更新日期: 2022-09-30

