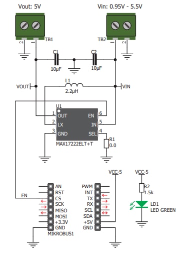
MIKROE-3035毫微功耗Click板配有采用True Shutdown™技术的MAX17222毫微功耗同步升压转换器。该转换器IC采用PFM控制拓扑,可在宽输出电流范围内实现高效率。MIKROE-3035 click板适用于电池供电型物联网器件、低功耗无线设备以及电池供电型可穿戴传感器等应用。
特性
- 板载MAX17222毫微功耗同步升压转换器,采用True Shutdown™技术
- 采用True Disconnect™技术,效率高
- 低功耗
- 需要较低的工作输入电压
- 元件数量少
- 使能 (EN) 引脚的使能引脚瞬态保护 (ETO)
- 高效PFM开关
- 通用输入输出 (GPIO) 接口
- 5V输入电压
- 尺寸:42.9mm x 25.4mm
- 重量:23g
应用
- 电池供电型物联网设备
- 低功耗无线设备
- 电池供电型可穿戴传感器和设备
- 超级电容器备用供电设备
MIKROE-3035毫微功耗Click板俯视图
MIKROE-3035毫微功耗Click板示意图
发布日期: 2018-06-22
| 更新日期: 2022-11-16

