Mikroe MIKROE-3259 Pedometer 3 Click板
MikroElektronika MIKROE-3259 Pedometer 3 Click板是一款加速度感测和计步Click board™,配备Kionix KX126-1063三轴加速度传感器IC。该click板集成了先进的专用集成电路 (ASIC) 和MEMS元件,可确保可靠的运动事件检测。MIKROE-3259 click板还采用2048字节的FIFO缓冲区、计步器算法、点击和双击感测算法、自由落体算法以及倾斜单/双IIR滤波。该click板配有较大的2K采样缓冲器和带两个可编程引脚的中断引擎。KX126-1063 IC采用多种加速度检测算法,其中包括计步器。典型应用包括显示方向、硬件接口设备 (HID) 和坠落检测。特性
- 加速度和计步Click board™
- 配备Kionix KX126-1063 ±2g/±4g/±8g/±16g三轴加速度计
- 先进的运动事件检测算法
- 支持I2C和SPI通信协议
- 较大的2K采样缓冲器
- 带两个可编程引脚的中断引擎
- 3.3V输入电压
- 软件包包括mikroSDK™软件和包含所有功能的库
- 尺寸:42.9mm x 25.4mm
应用
- 计步器应用开发
- 显示方向
- HID
- 坠落检测
MIKROE-3259 Click板概述
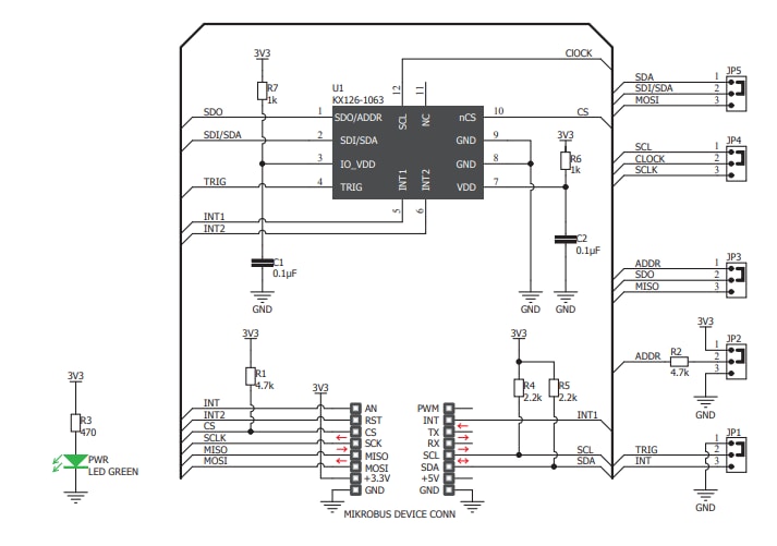
MIKROE-3259 Click板示意图
发布日期: 2019-01-03
| 更新日期: 2022-08-03
