Mikroe MIKROE-3262 Button Y Click板
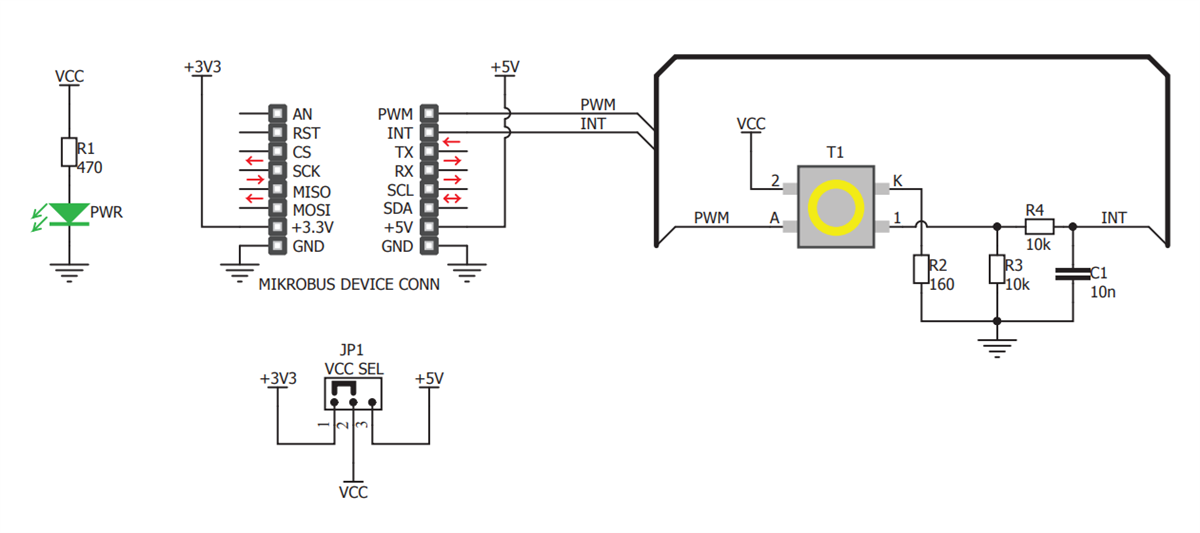
MikroElektronika MIKROE-3262 Button Y Click板是一款配备触觉开关(按钮)的Click board™。该Click板配备Marquardt 3006.2111高质量、单极单掷 (SPST) 触觉开关,直径为6.8mm。该Button Y Click板具有1.5ms(典型值)的较短回跳时间、100mΩ的低导通电阻以及良好的机械耐久性。该Click板采用嵌入式黄色LED,亮度可调。该Button Y Click板还包括设有10kΩ电阻器和10nf电容器的去抖电路。典型应用包括控制板、用户输入键和针对某些功能的激活器(具有内置信号装置)。特性
- 配备3006.2111 SPST触觉开关(按钮),如有如下特性:
- 1.5ms(典型值)的较短回跳时间
- 100mΩ的低导通电阻
- 6.7mm直径
- 嵌入式黄色LED,亮度可调
- 良好的机械耐久性
- GPIO和PWM接口
- 配备去抖电路
- 软件包包括mikroSDK™软件和包含所有功能的库
- 输入电压:3.3V或5V
- 尺寸:42.9mm x 25.4mm
- 重量:30g
应用
- 低功耗电子应用
- 控制板
- 用户输入键
- 针对某些功能的激活器,带内置信号
MIKROE-3262 Click板概述
MIKROE-3262 Click板示意图
其他资源
发布日期: 2019-01-02
| 更新日期: 2022-08-05
