Monolithic Power Systems (MPS) EV2615C-Q-00A Evaluation Board
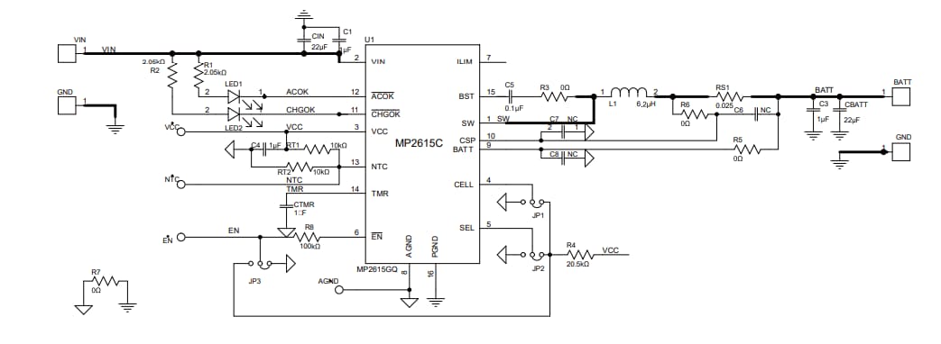
Monolithic Power Systems (MPS) EV2615C-Q-00A Evaluation Board is configured to evaluate the operation of the MP2615C. The MP2615C switching charger for 1- or 2-cell Li-ion or Li-polymer batteries includes built-in power MOSFETs. The MP2615C achieves up to 2A of charge current, which can be configured by an accurate sense resistor across the whole input range.Features
- 4.75V to 18V Operating input voltage
- Up to 99% duty cycle operation
- Up to 2A configurable charging current
- ±0.75% Full battery voltage accuracy
- 4.1V/Cell and 4.2V/Cell selection for full battery voltage
- Fully integrated power switches
- Internal loop compensation
- No external reverse blocking diode is required
- Preconditioning for a fully depleted battery
- Charging operation indicator
- Configurable safety timer
- Thermal shutdown protection
- Cycle-by-Cycle Over-Current Protection (OCP)
- Battery temperature monitoring and protection
- Available in a QFN-16 (3mm x 3mm) package
Applications
- Smartphones
- Portable handheld solutions
- Portable media players
Overview
Schematic
发布日期: 2022-05-19
| 更新日期: 2022-05-24
