Monolithic Power Systems (MPS) EV2710-C-00A Evaluation Board
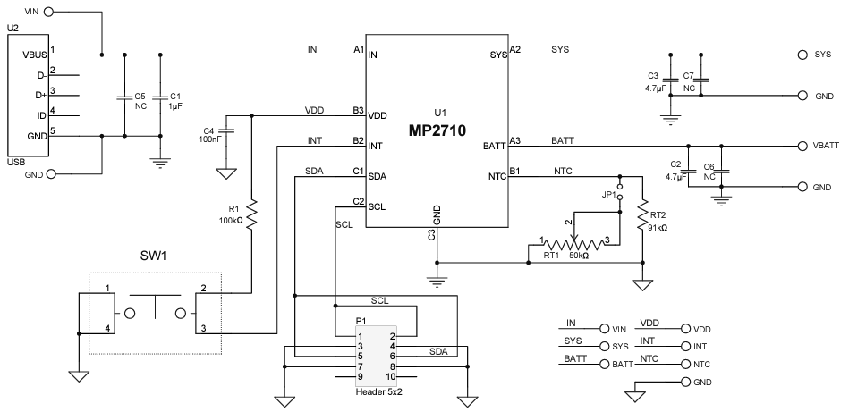
Monolithic Power Systems (MPS) EV2710-C-00A Evaluation Board showcases the capabilities of the MP2710 single-cell Li-ion/Li-polymer battery charger with system power path management. The Monolithic Power Systems (MPS) EV2710-C-00A is ideal for space-limited portable applications. The MP2710 draws power from an AC adapter or USB port to simultaneously charge the battery and power the system. Key features include pre-charge, constant current fast charge, constant voltage regulation, charge termination, and auto-recharge.Features
- 4.35V to 5.5V input voltage (VIN) range
- 3.6V to 4.545V battery voltage (VBATT_REG) range
- 8mA to 456mA fast charge current (ICC) range
- 50mA to 500mA input current limit (IIN_LIM) range
- 3.88V to 5.08V minimum VIN regulation range
Applications
- TWS earbuds
- Fitness accessories
- Internet of Things (IoT)
- Smartwatches
SCHEMATIC
发布日期: 2024-09-11
| 更新日期: 2024-10-18
