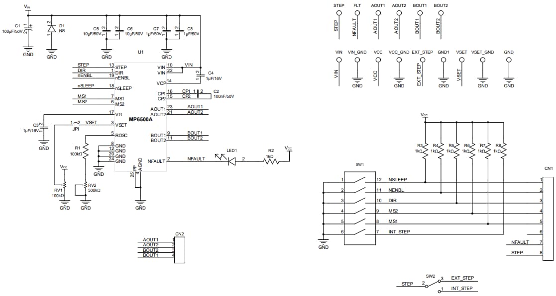
Monolithic Power Systems (MPS) EV6500A Evaluation Board
Monolithic Power Systems (MPS) EV6500A Evaluation Board is designed to demonstrate the capabilities of the MP6500A, a stepper motor driver with a built-in micro-stepping translator. The MP6500A functions from up to 35V supply voltage and delivers up to 2.5A motor current. This EV6500A board features a bipolar stepper motor in full-, half-, quarter-, and eighth-step modes by setting the MS2 and MS1 pins. The EV6500A evaluation board is available in a QFN-24 (5mm x 5mm) package.Features
- 4.5V to 35V wide input voltage (VIN) range
- Two internal full-bridge drivers
- Internal current-sensing and regulation
- Low on-resistance (RDS(ON)):
- 195mΩ high-side RDS(ON)
- 170mΩ low-side RDS(ON)
- Control power supply not required
- Simple logic interface
- 3.3V and 5V compatible logic supply
- Step modes from full-step to eighth-step
- Up to 2.5A output current (IOUT)
- Automatic current decay
- Over-Current Protection (OCP)
- Input Over-Voltage Protection (OVP)
- Thermal shutdown
- Under-Voltage Lockout (UVLO) Protection
- Fault indication output
- Available in QFN-24 (5mm x 5mm) and thermally enhanced TSSOP-28 packages
Schematic
发布日期: 2022-12-19
| 更新日期: 2023-01-09
