Monolithic Power Systems (MPS) EV6602-V-01A Evaluation Board
Monolithic Power Systems (MPS) EV6602-V-01A Evaluation Board is designed to demonstrate the capabilities of the MP6602, a stepper motor driver with a built-in indexer. This MP6602 has an automatic hold current mode that can lower the winding current automatically when the total current is not required to save power. The MP6602 is available in a small QFN-25 (4mm x 5mm) package offering excellent thermal performance, with a temperature rise only about 26°C. This MP6602 features Under-Voltage Lockout (UVLO) protection, Over-Voltage Protection (OVP), and Over-Current Protection (OCP). The MP6602 operates at a 4.5V to 35V input voltage range and 4A maximum current. This MP6602 is ideally used in 3D lasers, copiers, and textile machines.Features
- Under-Voltage Lockout (UVLO) protection
- Over-Voltage Protection (OVP)
- Over-Current Protection (OCP)
- Open-Load Detection (OLD)
- Stall detection
- Over-Temperature Warning (OTW)
- Over-Temperature Shutdown (OTS)
- 4.5V to 35V input voltage range
- 4A output current
Applications
- 3D printers
- Laser printers
- Copiers
- Textile machines
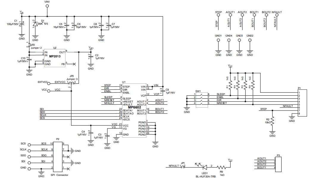
Schematic Diagram
发布日期: 2023-10-13
| 更新日期: 2023-11-05
