Monolithic Power Systems (MPS) EVL28167-A-Q-00A Evaluation Board
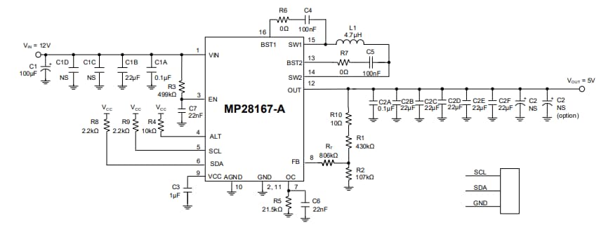
Monolithic Power Systems (MPS) EVL28167-A-Q-00A Evaluation Board is intended for the MP28167-A, a high-efficiency, synchronous buck-boost converter with four integrated power switches and an I2C interface. The MP28167-A offers an integrated output voltage scaling and configurable output current limit functions, ideal for USB power delivery (PD) applications. The MP28167-A requires a minimal number of readily available, standard external components and is housed in a QFN-16 (3mm x 3mm) package.The MPS EVL28167-A-Q-00A Board regulates output voltage across a wide input voltage supply range of 2.8V to 22V.
Features
- Configurable output voltage via the FB pin
- Wide 2.8V to 22V operating input range
- 0.08V to 1.637V Reference Voltage (VREF) range with 0.8mV resolution via the I2C (Default VREF is 1V)
- 3A Output current or 4A input current
- Four internal, low RDS(ON) power MOSFETs
- Accurate Constant Current (CC) output current limit with internal sensing
- 500kHz/750kHz Configurable switching frequency
- Line drop compensation
- Over-Voltage Protection (OVP) with hiccup mode
- Short-Circuit Protection (SCP) with hiccup mode
- Over-temperature protection
- I2C Interface and One-Time Programmable (OTP) non-volatile memory:
- Pulse-Frequency Modulation (PFM) Pulse-Width Modulation (PWM) modes, line drop compensation, soft start, OCP, OVP, etc.
- Configurable EN shutdown discharge
- Available in a QFN-16 (3mm x 3mm) package
Applications
- USB Power Delivery (PD) for sourcing ports
- Buck-Boost Bus Voltage (VBUS) supplies
Additional Resources
PCB Layout
Schematic
发布日期: 2022-01-24
| 更新日期: 2022-03-11
