Monolithic Power Systems (MPS) EVM3650C-QW-00A Evaluation Board
Monolithic Power Systems (MPS) EVM3650C-QW-00A Evaluation Board is designed to demonstrate the capabilities of the MPM3650C fully integrated, high-frequency, synchronous, rectified, step-down power modules with an internal inductor. The board offers a compact solution to achieve 6A of continuous output current (IOUT) across a wide 2.75V to 17V input voltage (VIN) range, with excellent load/line regulation. The MPM3650C modules offer synchronous operation for high efficiency across the IOUT load range.Constant-on-time (COT) control enables ultrafast transient response, an easy loop design, and tight output regulation. Full protection features include short-circuit protection (SCP), over-current protection (OCP), under-voltage protection (UVP), and thermal shutdown. The MPM3650C step-down power modules are available in a QFN-24 (4mm x 6mm x 1.6mm) package.
Features
- Wide 2.75V to 17V operating input voltage (VIN) range
- Output current (IOUT) for different output voltage (VOUT) ranges
- 6A IOUT for 0.6V to 1.8V VOUT
- 5A IOUT for 1.8V to 3.3V VOUT
- 3.3V maximum VOUT
- Forced Continuous Conduction Mode (CCM) for low output voltage ripple
- High-efficiency synchronous operation
- Supports pre-biased start-up
- Fixed 1200kHz switching frequency (fSW)
- Externally configurable soft-start time (tSS)
- Enable (EN) and Power Good (PG) for power sequencing
- Over-Current Protection (OCP) with hiccup mode
- Thermal shutdown
- Onboard MPM3650C, available in a QFN-24 (4mm x 6mm x 1.6mm) package
Applications
- Field-Programmable Gate Array (FPGA) power systems
- Optical modules
- Telecommunications
- Networking
- Industrial equipment
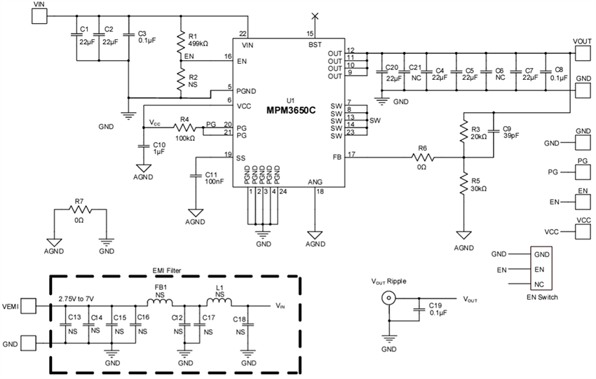
Schematic
发布日期: 2024-10-04
| 更新日期: 2024-10-16
